This thread has been locked.

If you have a related question, please click the "Ask a related question" button in the top right corner. The newly created question will be automatically linked to this question.

DP83TC812R-Q1: extra LDO for sleep mode

Part Number: DP83TC812R-Q1

Tool/software:

Hello Expert!

Nice to meet you.

I plan to introduce DP83TC812R-Q1 to my customer.

in this process, i have a question.

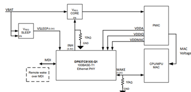
do they have to use LDO as shown in the figure below? Could they get VSLEEP (3.3V) from PMIC?

it means that why we use LDO in DP83TC812R-Q1?

Is this really necessary for sleep mode?

Thank you!!

  • Hi Kyle,

    I believe we answered this exact question in an email reply to you on 4/23. I will copy my answer from then:

    VSLEEP is the power supply for the PHY in sleep mode. A LDO is shown in the reference diagrams because in a typical application, VSLEEP would be provided by a low-power LDO that is separate from the LDOs that generate the other PHY power rails that are not used in sleep mode. This approach allows the other LDOs to be shut off and minimize the power consumption of the system while in sleep. But it’s also fine to power VSLEEP from a non-LDO 3.3V source, provided that it stays on while the PHYs are sleeping, meets the recommended operating conditions in section 6.8, and the rail includes the decoupling capacitor network shown in Figure 8-1. This approach has been implemented on some of our test boards for example.

    Best,

    Evan Su

  • Hi Evan,

    Thank you for your feedback!

    Actually, I sorry for missing the email that you replied

    I have some questions for it

    1. I'm curious specifically why using a separate low-power LDO reduces power consumption in sleep mode. Is this device blocking the input power sources(Except Vsleep) internally in sleep mode? Or like in the reference design, Do this device minimize power consumption in sleep mode by sending a signal to the PMIC to stop power delivery - cutting off power coming through Ethernet - and using a separate LDO ?

    2. Are these graphs correct for the 6.8 recommended condition you mentioned? If so, what current does load current refer to here?

    3. Why do we need a decoupling capacitor?

    4. What if I power Vsleep from a 3.3V supply instead of an LDO, without satisfying the conditions you mentioned? Doesn't it work?

    Thank you!

  • Hi Kyle,

    1. I'm curious specifically why using a separate low-power LDO reduces power consumption in sleep mode. Is this device blocking the input power sources(Except Vsleep) internally in sleep mode? Or like in the reference design, Do this device minimize power consumption in sleep mode by sending a signal to the PMIC to stop power delivery - cutting off power coming through Ethernet - and using a separate LDO ?

    The operation of the TC-10 sleep/wake and interaction with other devices is fully described in the datasheet. In the expected usage, the INH pin output on the PHY is used as an enable input for the LDO(s) generating the normal PHY power supplies. When the PHY goes to sleep, INH goes low and disables the connected LDOs, while the independent low-power LDO stays on to provide VSLEEP. When the PHY is sleeping, it does not draw current from any of the non-VSLEEP power supplies, but disabling the corresponding LDOs leads to greater system power savings.

    In a typical automotive system it's expected that VSLEEP would be indirectly provided by VBAT. So an LDO would be needed in this case, and for an always-on LDO that is the source of sleep mode power consumption, a low-power LDO product is appreciated.

    2. Are these graphs correct for the 6.8 recommended condition you mentioned? If so, what current does load current refer to here?

    These graphs are for the LED pins and unrelated. I realized I made a typo and meant to refer to section 6.3 for VSLEEP operating characteristics.

    .

    3. Why do we need a decoupling capacitor?

    Decoupling capacitors on VSLEEP are for noise filtering. All decoupling capacitors in our materials are planned by designers.

    4. What if I power Vsleep from a 3.3V supply instead of an LDO, without satisfying the conditions you mentioned? Doesn't it work?

    Depends on the conditions. As I have already mentioned, we have implemented non-LDO 3.3V power to VSLEEP on test boards before, so that in principle can work. But if the generic 3.3 V source has poor stability, or if the decoupling capacitors are skipped, there is some risk of problems.

    Best,

    Evan Su

  • Hi Evan!

    Thank you for your feedback!

    I understood your comment!

    And I have two additional questions!

    1. Looking at the recommended SPEC, the range from 3.3V is not that wide. So you recommend an LDO instead of a Buck?

    2. If I'm not using a separate LDO, why would you recommend a decoupling capacitor, since the voltage range of VSLEEP is not wide? So, it is needed to reduce noise?

    Thank you!

  • Hi Kyle,

    1. Looking at the recommended SPEC, the range from 3.3V is not that wide. So you recommend an LDO instead of a Buck?

    I have always seen LDOs in my experience.

    2. If I'm not using a separate LDO, why would you recommend a decoupling capacitor, since the voltage range of VSLEEP is not wide? So, it is needed to reduce noise?

    As I have said, the decoupling capacitors are for noise. They are not related to the voltage range of VSLEEP.

    Best,

    Evan Su

  • Hi  Evan,

    Thank you for your feedback!

    Thanks to your kind reply, I was able to explain to my customer why they use LDO.

    Finally, I have additional questions.

    1. How much current will flow in sleep mode if I use extra LDO? (The datasheet states less than 20uA, is that right?)

    And how much current flows from vsleep's LDO when not in sleep mode?

    2.  The datasheet recommends the TPS7B8-Q1 as the LDO for vsleep. Why do you recommend TPS7B8-Q1?

    (TPS7B8-Q1 can drive up to 150mA. Does it have to do with the current level?)

    Thank you Slight smile

  • Hi Kyle,

    1. How much current will flow in sleep mode if I use extra LDO? (The datasheet states less than 20uA, is that right?)

    Datasheet says 18 uA max and 7 uA typical. I have not heard anyone report that this is not correct.

    And how much current flows from vsleep's LDO when not in sleep mode?

    I am not sure about this, I will check.

    2.  The datasheet recommends the TPS7B8-Q1 as the LDO for vsleep. Why do you recommend TPS7B8-Q1?

    TPS7B8-Q1 is a TI product, is automotive qualified to the same temperature range as the DP83TC812 and related products, and we have found the electrical  performance to be suitable when designing our EVMs and test boards. There are probably other products on the market that could work too, but I see no reason to suggest anything besides the TPS7B8-Q1.

    Best,

    Evan Su

  • Hi  Evan,

    Thank you for your response!

    If you know the answer to the question "And how much current flows from vsleep's LDO when not in sleep mode?"

    Please let me know ! Slight smile

    Thank you