Part Number: TCAN1043A-Q1
Other Parts Discussed in Thread: TCAN1043
Tool/software:
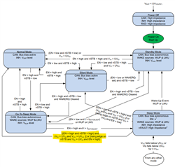
The datasheet of TCAN1043A updated the condition how Sleep Mode transfer to Normal Mode.
The control signal is different between toggling nSTB or EN.
Our design was only having nSTB under control. Could you explain where the change came from? Did it change from earlier version parts?

