Tool/software:
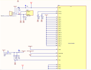
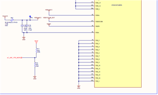
DP83TC814R-Q1
Hello, We are using DP83TC814R-Q1 in RMII slave mode and interfacing it with STM32H743BIT6, we are using 50MHz separate clock for DP83TC814R & we are using external 50MHz clock for Microcontroller also, but here we need your support because both clocks need to be synchronised, how do we take care of connection? Please find the attached our schematics for reference,
Thanks in advance,












