This thread has been locked.

If you have a related question, please click the "Ask a related question" button in the top right corner. The newly created question will be automatically linked to this question.

TUSB3410 VCP with no EEPROM problem

Other Parts Discussed in Thread: TUSB3410, MAX3221E

Hello,

I'm trying to implement the most basic interface with the TUSB3410, with no EEPROM, and using the TUSBWINVCP for a simple USB-Serial converter, but have not succeded.

I made the circuit, based on the EVM schematic and following datasheet guidelines.
In a WinXP syste, I installed the driver package (TUSBWINVCP) and my system added the hardware, with no problems when I connected the board to an USB Port,  shown in the Device Manager as "TUSB3410 Device (COM3)"

But when I try to send serial Data, using Hyperterminal, via this port (COM3), nothing gets out of the TUSB3410, on pin "SOUT / IR_OUT"

I have noticed that port P3.0 is toggling between 1 and 0 continuously at an estimated rate of 3-4 Hz.
Is this output indication of something? (Good or else...?)

I'm using the latest TUSBWNVCP, in Windows the driver is reported as version 6.5.9007.0. and the chip has markings (TUSB3410 / 4BT / F340)

Any help will be greatly appreciated.

Best regards,

Diego.

 

 

  • Hey Diego,

     

    It’s odd that nothing is being shown at SOUT. Could you please double-check if everything properly connected at that section? Could you please use a loop-back connector and see if any char you type from hyper-term is echoed properly?

     

    About IR_OUT, it’s expected that you won’t see any activity there since our default FW works for serial mode and IR mode can be used using a different FW build.

     

    Regarding the P3.0, don’t worry about it our default FW toggles that port in order to enable it as a debugger output.

     

  • Hello Ismael,

    Many thanks for taking the time to address my problem.

    I checked the connections on my test board, and everything is ok, following the TI TUSB3410 UART DEMO BOARD schematic.
    I tried loopback between SIN (PIN 19) and SOUT (PIN 17) and still no data on SOUT.
    Pin numbers a for a VF (QFP) package.

    Regarding your comment that I should see no activity in IR_OUT, in the datasheet I have, SOUT is the same pin as IR_SOUT, and SIN is the same as IR_SIN, is this correct or I am missing something?

    Many thanks and best regards,

    Diego. BA.

  • Hi Diego,

    You are correct on the pin assignment (IR_SIN=SIN), but keep in mind that when using our default serial FW then you should name it SIN. In you schematic, do you have SIN connected through a 5K resistor to 3.3V? Also, SOUT should remain not connected.

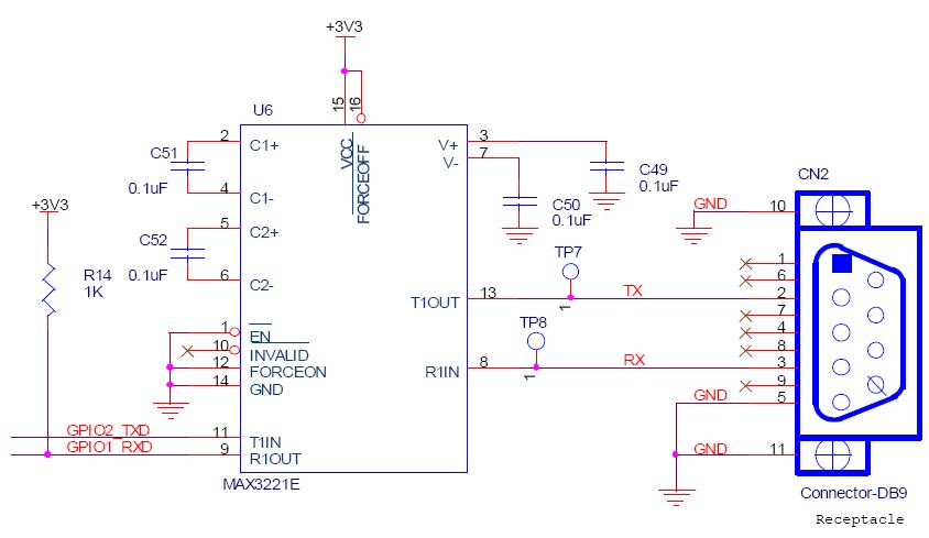
    I also noticed that all serial activity is being done through P3_0 (RXD) and P3_1 (TXD), they are connected to a MAX3221E. Do you have any kind of interface like this one? Please see attached image to this post (MAX-3221E.JPG).

    Regards,

     

    Ismael