Part Number: TUSB8041
Tool/software:
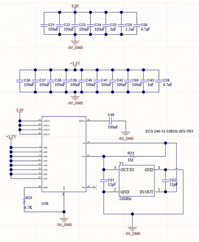
I'm building a USB Hub.
It works with USB 2.0, but it doesn't reach 3.0 speeds.
Please check if there is a problem upstream at this time.
I'm trying to use it in one direction without using MUX in upstream.
I understand that the IC operates at 3.0 by default, without using the internal I2C. Could there be a problem with the circuit I designed?




