Other Parts Discussed in Thread: TCAN1043-Q1
Tool/software:
Hi team,
My customer asked if we can provide the background why the Split pin is not used any more in TI current CAN device? Thanks
Best Regards,
Xiaowei Zhang
This thread has been locked.
If you have a related question, please click the "Ask a related question" button in the top right corner. The newly created question will be automatically linked to this question.
Tool/software:
Hi team,
My customer asked if we can provide the background why the Split pin is not used any more in TI current CAN device? Thanks
Best Regards,
Xiaowei Zhang
Xiaowei,
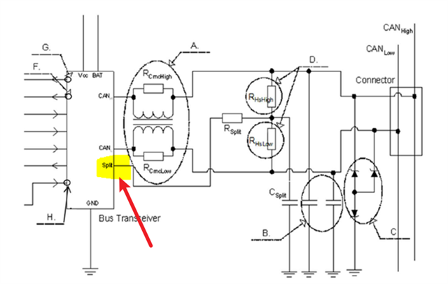
The split pin is meant to drive a stronger common-mode voltage to the CAN bus in order to help with a stable CAN bus even in noisy environments, as well as help with emissions. With the TCAN1043-Q1 and newer transceivers, it was proven that the split pin was not necessary for EMC compliance as it had been in the past. This is the main reason that there is no split pin on modern TI CAN transceivers.
Regards,
Eric Hackett