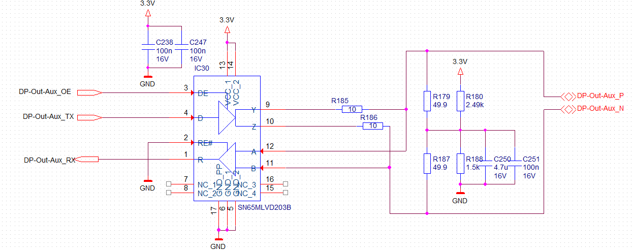
Part Number: SN65MLVD203B
Tool/software:
Hello everyone,
We need a transceiver for the AUX signal for a DisplayPort application so that we can connect it single-ended to the FPGA. The inserted circuit could be a solution for standard AUX. Does TI have a suggestion for such a circuit that supports Fast AUX, i.e., 720 Mbps?
