Hi
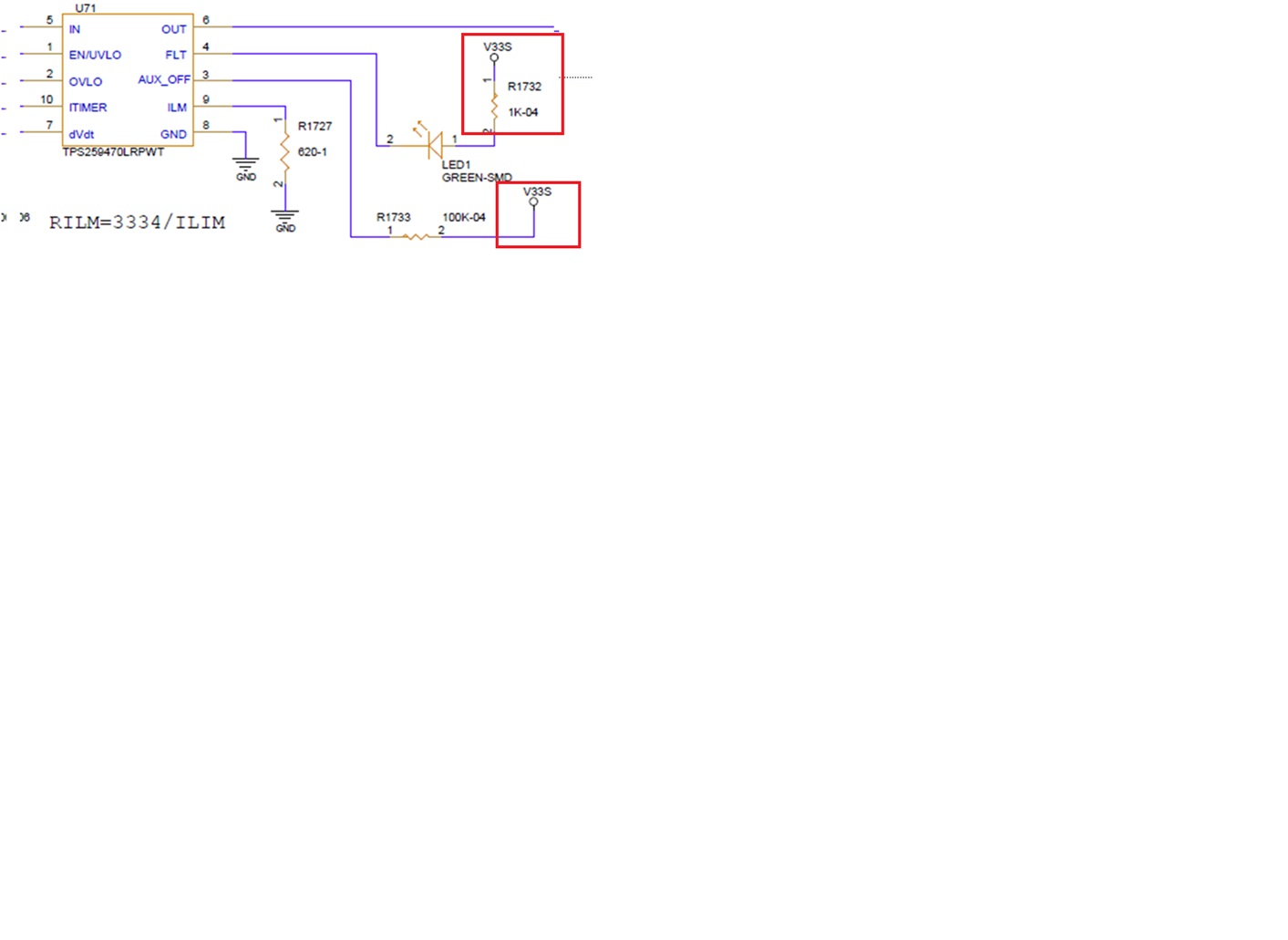
1.Could you help check the below TPS259470 schematic and any need to adjust

2. Because the system hasn't switched to 3.3V yet when Type-C is first connected, the V33S pull signal will only be generated after VBUS is sent to the system. Is this OK?

Thanks