Part Number: DS90UB954-Q1EVM
Other Parts Discussed in Thread: DS90UB9702-Q1

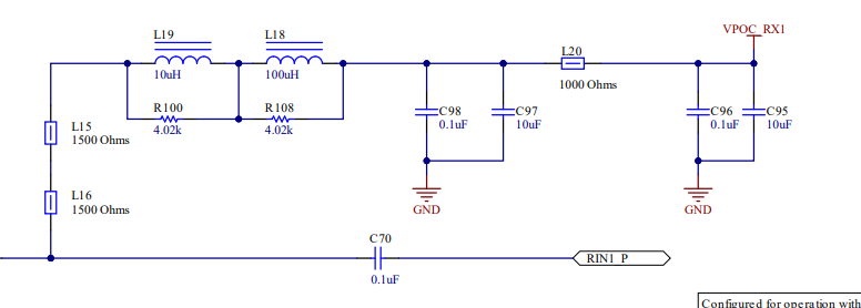
How these resistor value 4.07k and inductors is selected? If we are considering FPD Link 4 and 3 compatible deserilizer does this works for both?
This thread has been locked.
If you have a related question, please click the "Ask a related question" button in the top right corner. The newly created question will be automatically linked to this question.
Part Number: DS90UB954-Q1EVM
Other Parts Discussed in Thread: DS90UB9702-Q1

How these resistor value 4.07k and inductors is selected? If we are considering FPD Link 4 and 3 compatible deserilizer does this works for both?
Hello Anjana,
We contact a 3rd party inductor company and ask them to design a PoC network for us that meets our Insertion Loss and Return Loss requirements for system level stress conditions such as DC current, temperature, and a specific operating frequency range.
Please refer to App Note SNLA224
https://www.ti.com/lit/an/snla224b/snla224b.pdf
Please also reach out to a 3rd party inductor vendor for help in designing a specific PoC network, if you do not see one that meets your system needs.
Best,
Justin Phan
Hi Justin,
Thanks for your reply.

If i use this design, will it be compatible with a FPD Link 3 as well as FPD Link 4 supporting device?
Hello Anjana,
Can you be a little more specific with your request?
Our FPD4 generation devices can connect to a serializer using an FPD4 CDR or an FPD3 CDR. This is configured through software. Depending on which CDR you use, you will need to refer to a different page in the FPD4 Channel Specifications document for the Insertion Loss and Return Loss limits on the high-speed channel. If you are using an FPD4 deserializer device in the system, then you can use the solutions that are listed as "FPD-Link Gen Compatible" FPD4, since these solutions are designed to add minimal loss onto the high-speed channel for an FPD4 system, regardless of if you use the FPD4 or FPD3 CDR.
But if you are using an FPD3 deserializer, then you need to reference a different Channel Specifications document with completely different requirements for Insertion Loss and Return Loss. Some "FPD-Link Gen Compatible" FPD4 solutions do not pass the limit lines in the FPD3 Channel Specifications document.
Depending on which deserializer you are using and what current/temperature/frequency requirements there are in the system, please choose the appropriate PoC solution.
Best,
Justin Phan
Hi Justin,
Actually I am planning to use a Deserilizer that supports both FPD4 and FPD3. And suppose we are giving options for both FPD4 and FPD3. In such a case can we give the above mentioned design Coilcraft DESIGN 2 for POC network in the input line. If suppose the deserilizer is using FPD3 interface does this design be enough? or in such a case how will we give poc network that support both FPD4 as well as FPD3 ?
If you are using an FPD4 generation deserializer, such as the DS90UB9702-Q1, then you can use the FPD4 Gen Compatible PoC solutions.
If you are using an FPD4 generation deserializer, you are allowed to connect to either an FPD4 or FPD3 serializer through software settings, since our devices are backwards compatible. And these PoC designs will support either case. But please confirm that you are meeting the IL/RL limits in your PCB, since layout plays a heavy role in loss on the high-speed channel.