Part Number: TUSB1210
HI,TEAMS
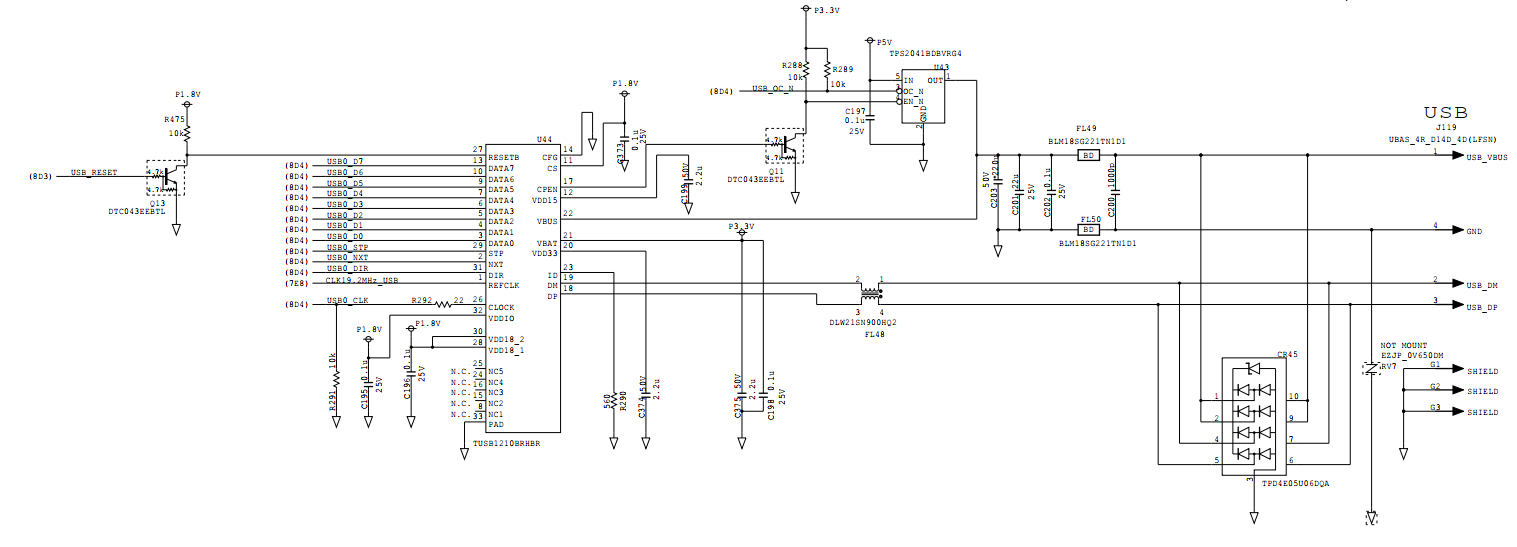
Currently planning to use TUSB1210BRHBR for circuit design, with the device functioning as a USB host. The circuit diagram is shown below. Please help confirm if there are any design issues. Thank you.

This thread has been locked.
If you have a related question, please click the "Ask a related question" button in the top right corner. The newly created question will be automatically linked to this question.
Part Number: TUSB1210
HI,TEAMS
Currently planning to use TUSB1210BRHBR for circuit design, with the device functioning as a USB host. The circuit diagram is shown below. Please help confirm if there are any design issues. Thank you.

Hi Boris:
Is this host application?
for schematic:
1: add 22 0hm on all ULPI signals, for DATA0-7, DIR, STP, NXT, CLOCK.
2: remove R291 on CLOCK
3: need cap on each supply pin.

4: make sure clk on REFCLK is 3.3v square wave.
Best
brian
HI. Zhou
Thank you for your reply — it's very helpful.
1、The current target is a host application, and the TUSB1210BRHBR is operating in HOST mode.
2、Regarding your suggestion to add 22Ω resistors to all ULPI signal lines (DATA0–7, DIR, STP, NXT, CLOCK): since damping resistors are typically placed at the signal output end, should they be added to the output pins of these signals? Also, since DATA0–7 are bidirectional signals, how should the 22Ω resistors be applied?
Can I refer to the following diagram (SLLU208) for the 22Ω resistor configuration?Is it acceptable to place all the 22Ω resistors on the TUSB1210BRHBR side as shown in the diagram below? Do we still need to place 22Ω resistors on the SoC side that interfaces with it?

3、Regarding decoupling capacitors, your suggestion is that both VDD18_1 and VDD18_2 require independent decoupling capacitors. Is my understanding correct?
4、REFCLK is sourced from an external 3.3V crystal oscillator.
5、Regarding the ID signal, the datasheet recommends using a resistor less than 1kΩ. We are currently using a 560Ω resistor (0402 package) — is this acceptable?

For Q2: 22 ohm can be placed close to SOC side.
Q3: you understanding is correct.
Q5: 560 ohm resisttor on ID should be good.
Best
Brian
HI. Zhou
Thank you for your reply — it's very helpful.
Regarding the placement of the 22Ω damping resistors, I still have some questions and hope you can provide confirmation.
Following the principle of placing damping resistors near the driving source:
However, how should the damping resistors for (DATA0-7) be placed? Should 22Ω resistors be placed on both the SOC and TUSB1210 sides? Please confirm. Thank you.
Additionally, does TI have any relevant technical documentation on this matter?
STP, NXT and DIR are not change often, you can place any where.
for DATA0-7 and CLOCK signal, please place close to SOC.
Best
Brian