Part Number: DP83867CR
Hi Team,
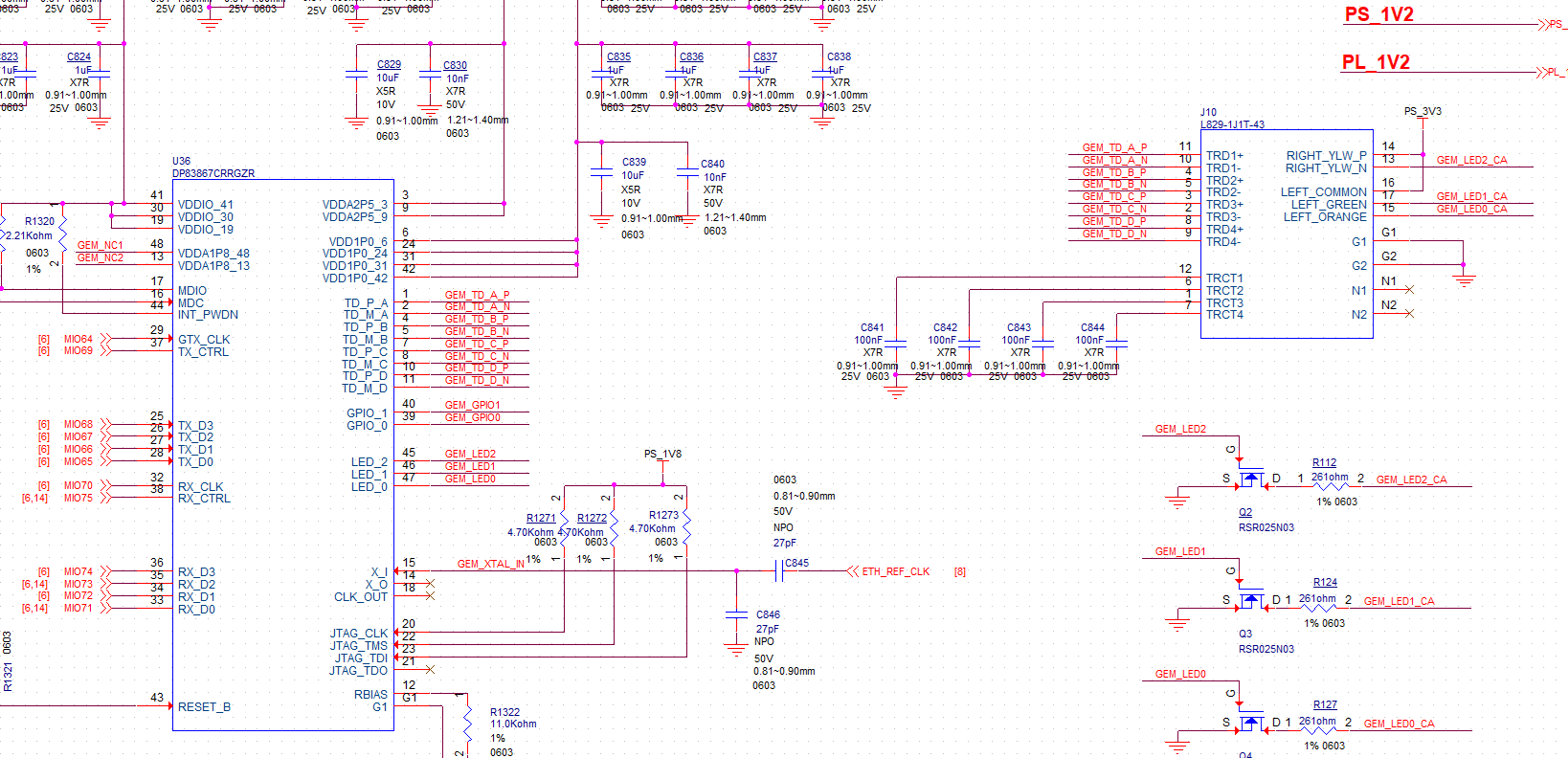
I would like to confirm if system side only provide the TRD 0/1 two lanes whether 83867 can identify and decode?


Regards,
Roy
This thread has been locked.
If you have a related question, please click the "Ask a related question" button in the top right corner. The newly created question will be automatically linked to this question.
Hi Roy,
DP83867 can detect the correct two lanes through auto MDIX, however the speed would be limited to 10M/100M.
Is there a reason the customer uses a 1G PHY in a 10M/100M application? The schematic shows a 4-lane RJ-45 but I'm not sure how J119 and J110 are connecting to the PHY.
Best,
Shane