Part Number: TLIN1028EVM
Hi team,
Please help to provide some comments for the questions below.
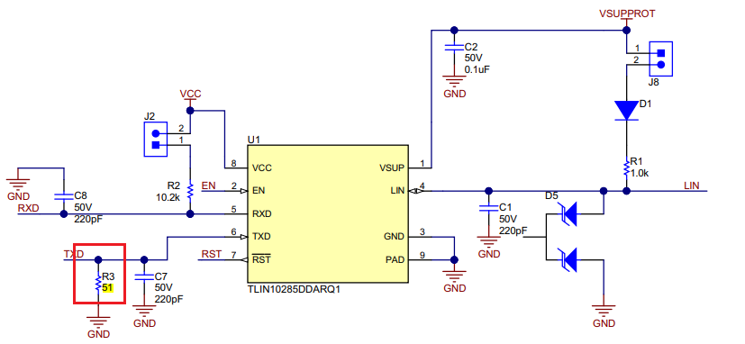
- In EVM shematic, there is a 51ohm pull down resistor at TXD pin, what's the function of it? Meanwhile, there is also a 350kohm internal pull up resistor, what's the benifit?

- For internal resitor at TXD pin, In TLIN1028 it is a pull-up resistor, while in other devices it is pull-down(like TLIN1039). What's the difference of them, if possible, is a pull-up or pull-down more advisable, why?
- When the customer conducted BCI testing in accordance with ISO11452-4-2020 standard, they found that the device failed to operate normally under the test condition of 200mA injection, affected by interference below 15MHz bandwidth—while competitors’ chips performed properly. Below is the schematic diagram of the VSUP pin. A 100pF pull-down capacitor is connected to the TXD, RXD, and LIN pins, but no pull-down resistor is added to the TXD pin. Are there any measures to improve this performance, and will the pull-down resistor help address the issue?

Regards,
Eileen



