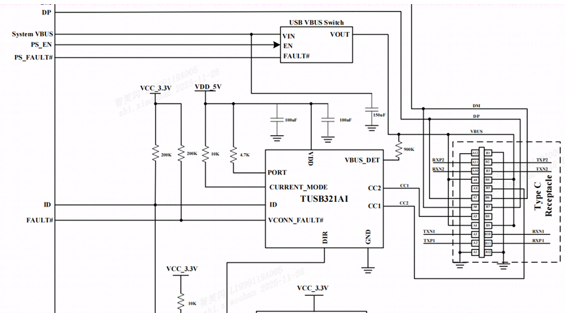
Other Parts Discussed in Thread: TUSB321,
Hi Team,
When VDD_5V is not present, VDD is without power. And a tablet is connected to type C (supporting OTG), the pad provides VBUS power internally. If VDD is powered on again at this time (the port pin is pulled up, indicating it is a DFP), will the TUSB321 adjust the role to provide charging to the pad?

When the TUSB321A operates as a UFP, does it negotiate current capability? How is the current negotiated, and what is the maximum it can support?
Thanks!