Part Number: TUSB9261
Hello:
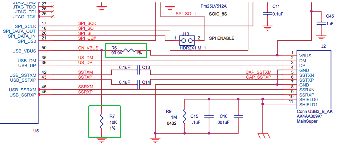
TUSB9261 chip, VBUS voltage input is 5V. According to the following diagram, the USB voltage signal is divided, but the USB signal cannot be recognized at all. After removing R7 and replacing R6 with 0, the USB can be recognized normally, and the USB to SATA function is also normal;
But according to the manual, the voltage range of VBUS is only 0-1.155V. Can the USB_VBUS pin be directly connected to 5V? How can it work normally if it is directly connected to 5V?
