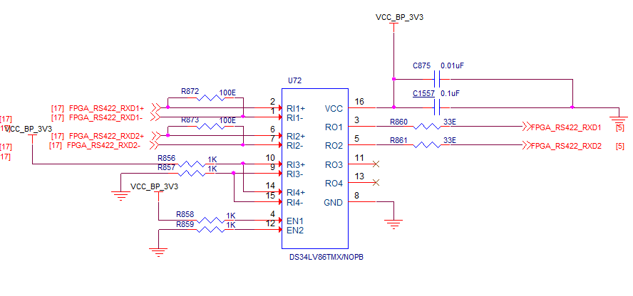
Part Number: DS34LV86T

Please verify the attached design and confirm whether the two enable pins are connected correctly.
In my application, I am using only pins 1, 2, 6, and 7.
Accordingly:
-
Enable 1 (Pin 4) is pulled up.
-
Enable 2 is not used and is pulled down to ground.
Kindly confirm whether these connections are correct and acceptable for proper operation.
Regards,
Prajesh P