Part Number: TUSB2036
Other Parts Discussed in Thread: PCM2912A
Hi Team,
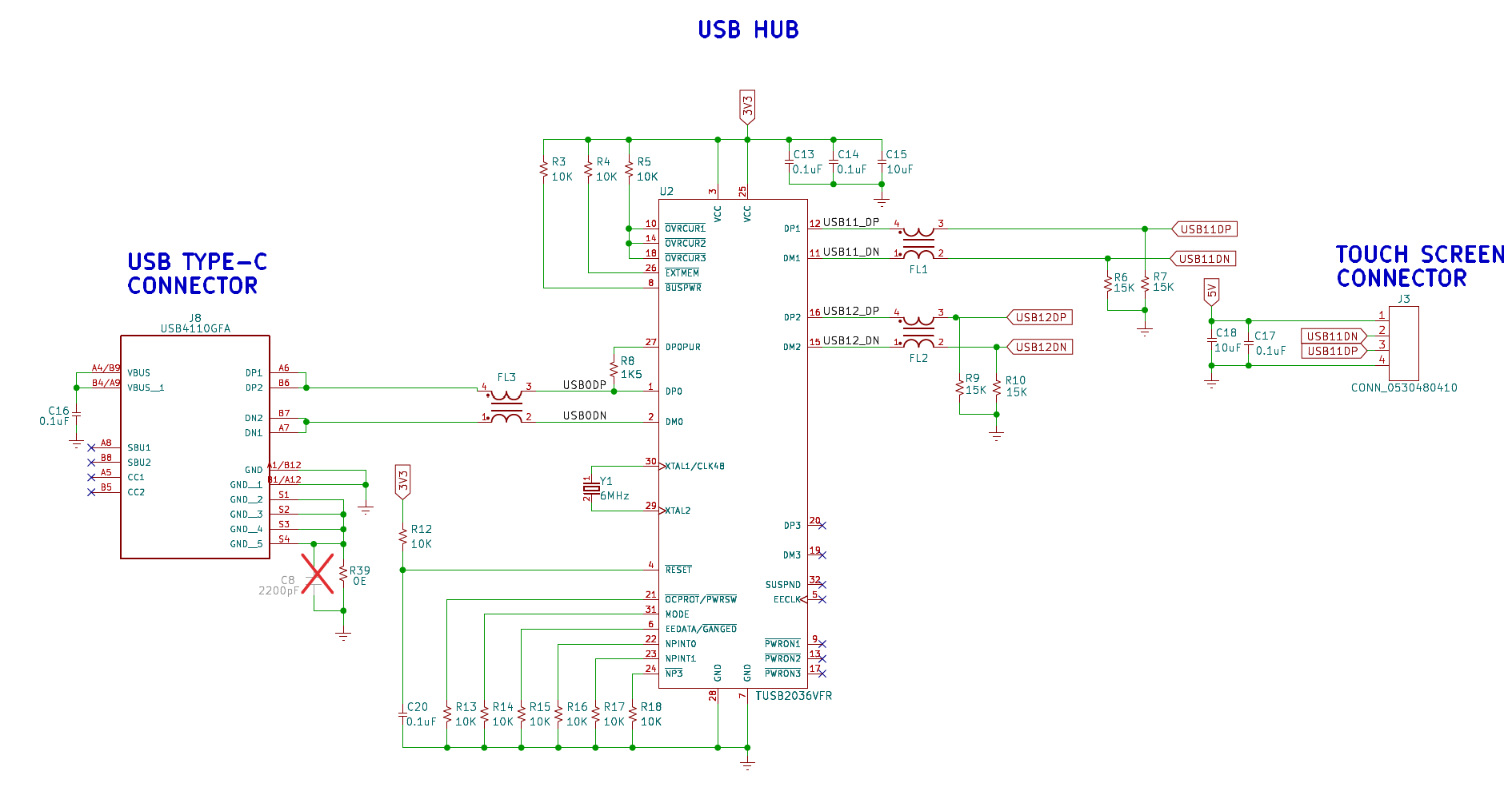
One of my cusotmer is working on project for which they have used TUSB2036 - 2 port configuration.
They are using TUSB2036VFR as a USB hub in display design. Two downstream USB devices are connected to the hub:
- USB touch
- USB audio codec (PCM2912A)
Issue:
When audio playback starts, the USB touch device stops working completely. When audio playback is stopped, touch functionality resumes automatically. This issue is consistently reproducible.
Notes:
- Audio works correctly without issues
- Touch works normally when audio is inactive
They would like guidance on below points:
- Any known limitations or errata with TUSB2036VFR for simultaneous USB audio and touch operation
- Recommended configuration or design changes for this use case
Please find the schematic attached for reference.


