Part Number: TUSB321AI
Other Parts Discussed in Thread: TUSB321, HD3SS3212, HD3SS3220
Dear TI Support,
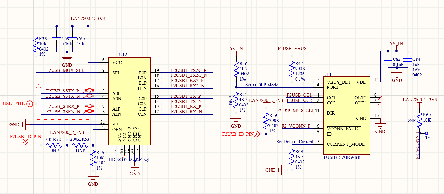
We have developed a custom board, and for the charging section we are using the TUSB321AIRWBR part.
The part number is TUSB321AIRWBR. Our application uses a custom board connected to a mobile phone, where we require simultaneous charging and data communication between the mobile device and the custom board.
We have configured the IC in DFP mode, but the issue still persists. for your reference schametic section attached.
Issue:- When I connect the phone to the custom board, the phone is not detected, and even though the load switch is enabled for mobile charging, the phone does not charge.
Please suggest where the issue might be.

Thanks and regards,
Jai Kishan



