This thread has been locked.

If you have a related question, please click the "Ask a related question" button in the top right corner. The newly created question will be automatically linked to this question.

Combination of TLK1201A and LMH0307/LMH0344 causing issues

Other Parts Discussed in Thread: LMH0344, LMH0307

I have a customer that is having an issue with a design that was developed by another engineer (long since retired) and the design has been spread throughout the company over the years. It has finally come to light that there are issues with this design and it affects some of the largest customers in the world. Any insight would be appreciated (even if the answer is, this is wrong and needs to be changed).

Here are some current questions from the assigned engineer:

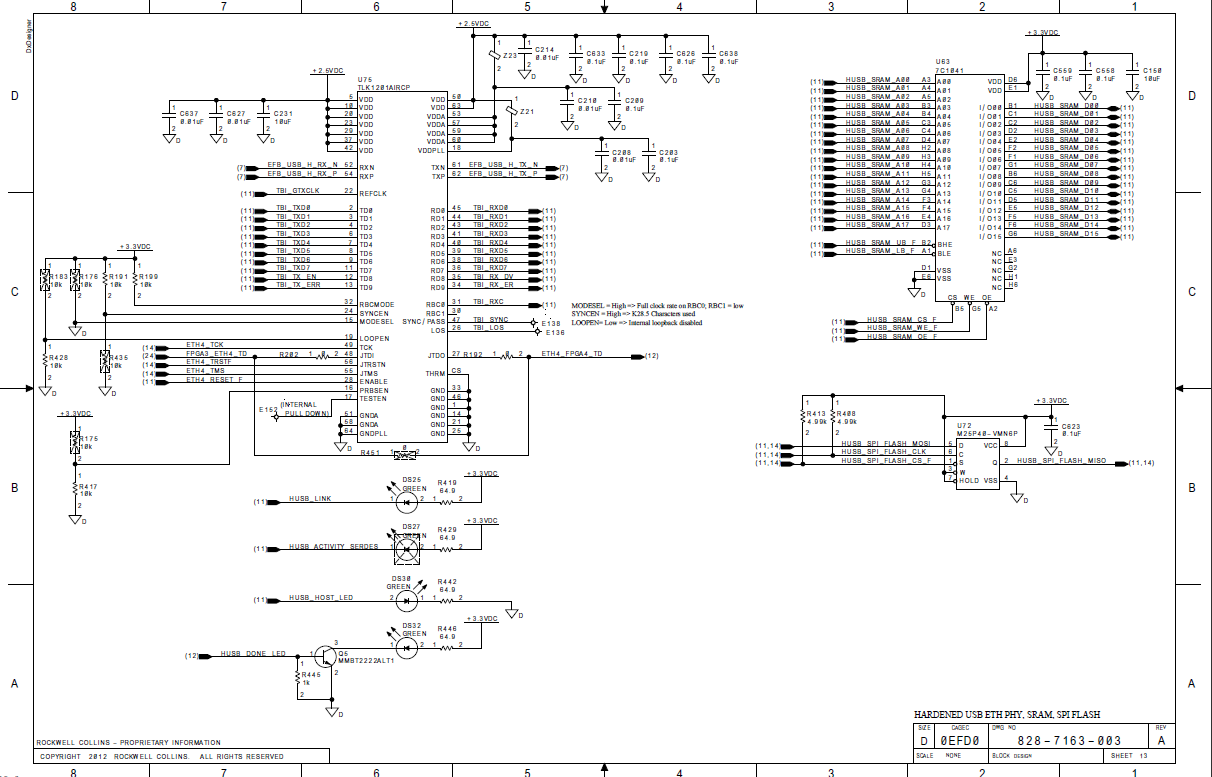
Pleas find attached:
 
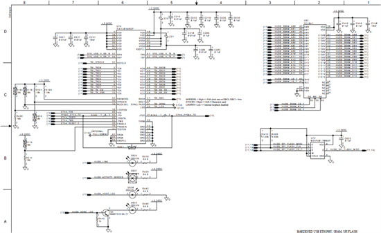
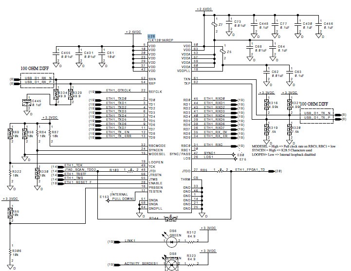
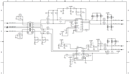
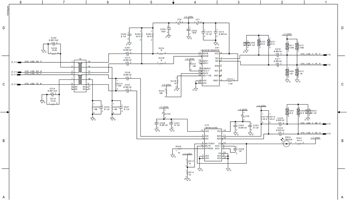
1. 828-7166-002 - (1 page) schematic  for EFB system that works. We were troubleshooting with you this design sometime ago.

2. 828-7163-003 - (2 pages) schematic that has questioned LMH components termination network.



Please also let me know how critical is the serial DC blocking capacitor value (currently 0.001uF) for the serial data link to work reliably.

There is a question about I/O pull-up termination on LMH0307 and LMH0344.
Please let me know what shall be absolutely terminated? The data sheet is kind of controversial.

Other feedback from our recent lab sessions:

I would like to share with some findings in regards to the corrupted serial data out of TLK1201issue.
What was analyzed:
1. serial TX link (pins 61,62) , marked as RX data on image


2. serial RX link (pins 52, 54), marked as TX data on image

 
3. parallel TX data
4. parallel RX data

 


Found:

1. serial TD data (out-yellow) does not correspond with  serial RX data (in-green) - see image attached
2. parallel RD data matches with parallel TX data:
RD0-RD9 = 0011111010
TD0-TD9 = 0011111010

Please let me know what could cause the serial data to get corrupted.

I will try to have a look at the noise level at VDDPLL (pin18) for the power supply and SSN noise levels.
What has to be a roll-off frequency for the low pass filter at the VDDPLL pin?

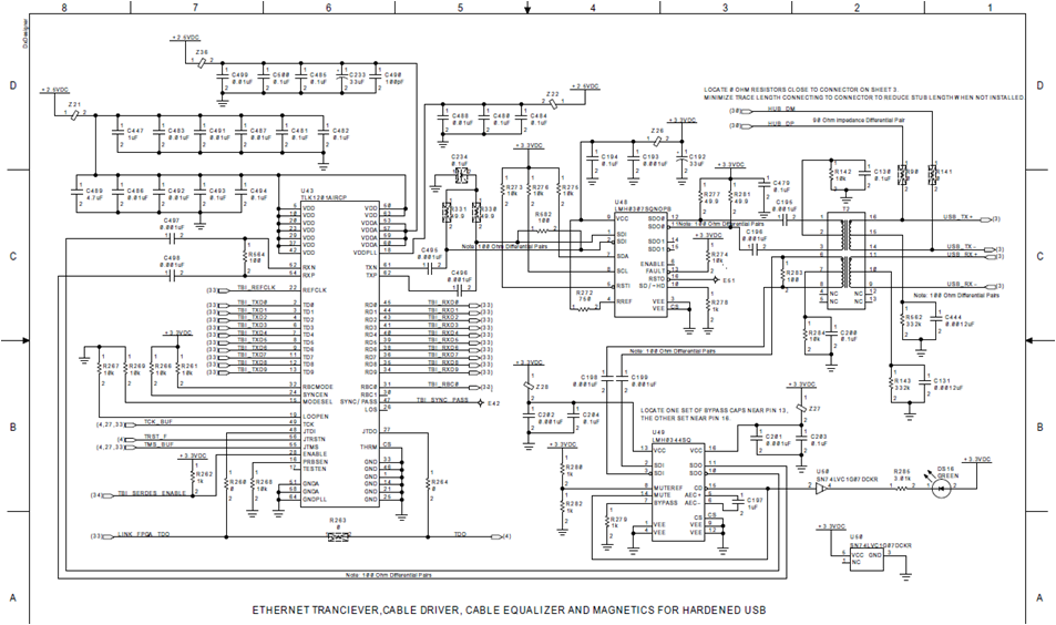
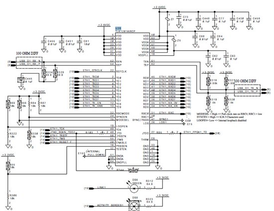
Attached:
1. schematic page with TLK 1201
2. serial TX/RX data scope screen image
3. pcb layout around VDDPLL pin
4. Z21 (see schematic) data sheet link - http://elcodis.com/parts/4406679/CZB2BFTTD600P.html#datasheet

I will try to get the schematics and images uploaded.

Basically, they have added a XFMR for lightning protection and it appears to have not been properly terminated. To add insult to injury they are now trying to increase the data rate of the design (and it has failed miserably).

Joe

  • Hi Joe,

    Reviewed your email and the customer schematic:

    1). First of all with respect to 0.001uF Cap and it's value, the value of this Cap depends on the data pattern and it's run length code. Internal to LMH0344 there is 1.3K ohm R. The value of this Cap should be such that the RC time constant is mutiple times the longest run length code at the slowest speed or data rate. So the customer needs to define the lowest data rate and run length code(i.e maximum bit time where the pattern could be 0 or 1), provide some margin, and then Calculate the Cap value.

    2). LMH0344 is high impedance(i.e 1.3K). We don't know what type of transformer they are using but they need to provide Resistors to properly terminate the Transformer. Please have them talk to their Transformer vendor and they should be able to optimize the termination Resistors.

    3). Based on looking at LMH0344, it seems they are double terminating. Internal to LMH0344 there is already 100 ohm Differential CML. So i don't think they need to use R218 and R214.

    It would be good if we can review their schematic once they've done these changes. Also, another one of our colleagues, Gary Melchior, may have some additional comments.

    Regards,,nasser

     

  • Hi Joe,

    Maybe can be this connection, its not connected to the ground plane.

    Regards,

    Javier

  • Didn't spot this. You have sharp eyes Javier. I will review with the customer.

    Thanks,

    Joe

  • Nasser,

    Thanks for the info, you filled in several missing pieces to the puzzle. I will review this with the customer today and see what we can determine. I know that they are running these at 600Mbps using the TLK1201A, but the protocol is buried in an FPGA and it may take some time to determine exactly what the packet structure looks like.

    Thanks again,

    Joe

  • Javier,

    Turns out that is a leftover stub (apparently they didn't gloss this design), it is connected to digital ground on another layer.

    Joe