This thread has been locked.

If you have a related question, please click the "Ask a related question" button in the top right corner. The newly created question will be automatically linked to this question.

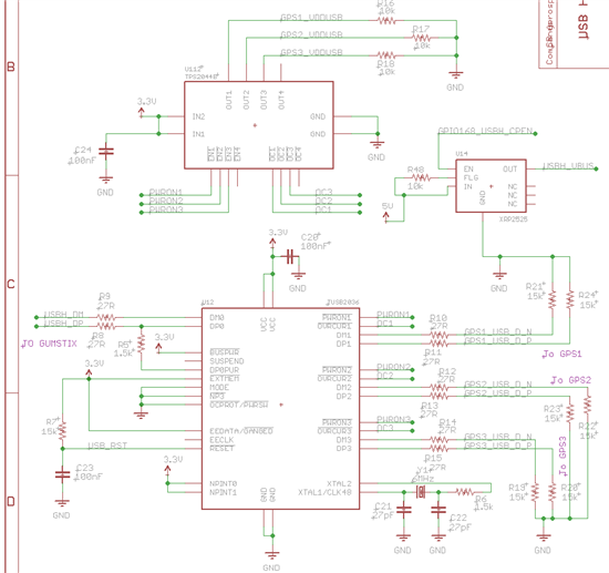
TUSB2036 Not Enumerating

Other Parts Discussed in Thread: TUSB2036, TPS2044

Hi, 

I'm designing an embedded system using the TUSB2036 USB hub. On the upstream side, the TUSB2036 is connected to a Gumstix computer module. On the downstream side, it is to be connected to three USB GPS receivers. All these devices are on a single PCB. 

I believe I have connected the TUSB2036 and TPS2044 correctly, however the Gumstix computer (running Linux) always reports "Unable to enumerate USB device". The SUSPEND pin seems to be always high on the TUSB2036. Also, currently the downstream GPS devices are NOT populated on the board as I wish to get TUSB2036 HUB working first (could this be the reason TUSB2036 enters suspend and does not enumerate as it is configured for three permanently attached devices?). Downstream devices need to sense 3v3 on Vbus pins, and this is why TPS2044 input terminals are connected to 3v3 instead of the customary 5V.

If anyone with more experience with TUSB2036 can see a problem on the attached schematic, your help would be greatly appreciated. 

Thanks, 

-Igor

  • Hello Igor,

    Please install a pull-up on every /OVRCUR terminal, also a 22pF caps to ground on the DP0 and DM0 lines (between the pin and the series resistor).

    Regards.

  • Hi Elias, 

    Thanks for the feedback. I have made a simpler board to better understand the TUSB2036 before I re-try to use it in a... less conventional way as I've attempted above. Its getting manufactured now with your suggestions incorporated. Will post back to report how it goes. 

    Please note that the application schematics in the TUSB2036 datasheet do not specify pull-ups on /ovrcur terminals. 

    Thanks, 

    -Igor