This thread has been locked.

If you have a related question, please click the "Ask a related question" button in the top right corner. The newly created question will be automatically linked to this question.

Urgent: Need replacement for SN75451BD but in LVTTL and LVCMOS

Other Parts Discussed in Thread: ULN2003LV

Is there a similar circuit like the SN75451BD but in LVTTL or LVCMOS? I need to have it run on 3.3V supply voltage.

I would hope to find one so I don't have to add a +5V to my design.

  • Marko,

    What type of load will the device drive?
    max Voltage, max Current , Inductive or resistive

    Is there a speed/ timing requirement?

    How many channels do you need?
    Does it need to be an AND function (more solutions are available in invert function).

  • Hello again

    I have come to the conclusion that the +5V supply is OK. I don't need to use +3.3V. I can choose any of them.

    But I did notice that the  SN75451BD doesn't have the temperature range i need (-40degC to +70degC). Så i must select another circuit. The SN55451BD does work ok in that temperature range but is too expensive.

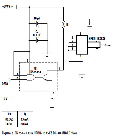
    For my design I need to switch a current through a transmitter LED. The current is about 30-60mA. I't would be nice to find a 5 gate inverter with open collector output. With 5 och 3.3V supply.

    And it would be nice to have the same dalay time (18ns).

    The SN75451BD is used in the following example for the transmitter LED:

  • I need 5 channels.

  • Marko,

    The ULN2003LV would be the lowest cost solution, but it may not be fast enough.

    You could try using analog switches with one side of the switch connected to ground.
    I attached a list of SPST switches that have an on/off time less than 18nS.

    parameter-data.xls