Hello
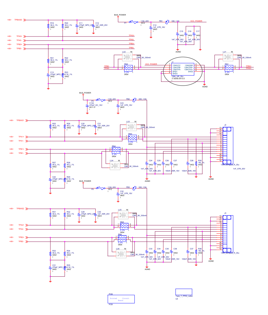
If port 0 act like 1394a and port 1/ port 2 act like 1394b, has any problem for below XIO2213 schematics?
So DS0 needs pull high and DS1 / DS2_P need pull low for appropriate setting, right?
Regards,
This thread has been locked.
If you have a related question, please click the "Ask a related question" button in the top right corner. The newly created question will be automatically linked to this question.
Hello
If port 0 act like 1394a and port 1/ port 2 act like 1394b, has any problem for below XIO2213 schematics?
So DS0 needs pull high and DS1 / DS2_P need pull low for appropriate setting, right?
Regards,