Other Parts Discussed in Thread: TUSB2036
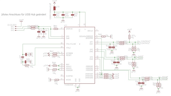
The crystal is within spec and is connected to two 22pF load capacitors to ground and one series 1.5 kohm resistor to XTAL2, just like the datasheet recommends. (well actually they are supposed to be 27pF but I used 22pF).
According to my trace debug, and o'scope, the TUSB chip never really starts the clock, I am viewing XTAL1 and there is no swing
My question is, what circuit parameter did I violate? Should I swap out the capacitors for a lower or higher value?
Crystal :7382.6MHz_fox_Crys.pdf
