Other Parts Discussed in Thread: TUSB2046B
Hi,
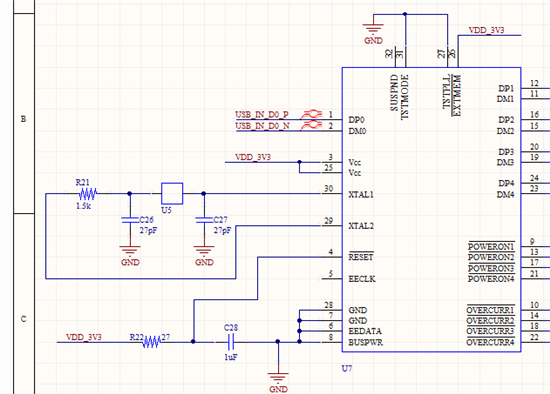
I'm using TUSB2046BVF on our design and i'm experiencing a problem with my crystal (Datasheet) where sometimes (not always) the crystal is not oscillating correctly and the device is not recognized by Windows.
I'm using the suggested circuit on hub datasheet where C1 and C2 has 27pF and series resistor 1.5K.
Also the RESET circuit of hub has a RC circuit with 27R and 1uF to ensure the power-up time.
When the crystal is not working i get about 3.3V in one side and approx 0V on the other. When the circuit is working fine i have about 1.5V on both sides.
Does anyone has an idea about why is this happening?
Thank you.
Regards,
Duarte Carona
