This thread has been locked.

If you have a related question, please click the "Ask a related question" button in the top right corner. The newly created question will be automatically linked to this question.

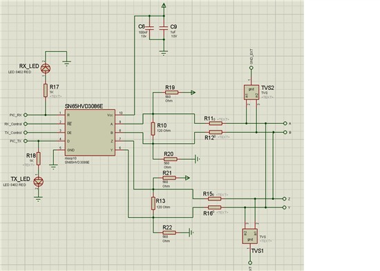
SN65HVD3086 Can Transmit But Can Not Receive



Hello,

I am using SN65HVD3086 in my new project. My schematic is like this.


Is there any problem about schematics?

Not: I looked through scope. Pulses come to SN65HVD3086 via A and B but cant see any output at PIC_RX Pin.

Not2: I removed LEDs-R19-R10-R20-R21-R13-R22, Still can not receive from RS485 line.

Not3: I think i am trying to use it half duplex because my Rs485 to USB converter has only Rs485+ and rs485- inputs. Thats why i connected A and Y to RS485+ , B and Z to Rs485-. I used that converter with max1484 as same way before but Max1484 is half/full duplex component but SN65HVD3086 datasheet says SN65HVD3086 is full duplex. is this means can not be used in half duplex topologies? . Is there any difference? I am not sure about it because i am using RE and DE pins according to my aim. While transmitting apply high, while listening apply low to RE and DE pins.

Thank You

  • Erhan,

    to understand your circuit better do you use this node as a full-duplex node, or as a half-duplex node?

    I am asking because I see a direct connection between the A/B and Y/Z pins.

    Firstly you can measure the signals on the receiver inputs A and B. Measure the voltages VA against local ground and VB against local ground and use the scope's math-function to get the differential bus voltage VA-VB. This should be larger than +/- 200 mV.

    Secondly, can you explain what you try to accomplish. Building a full-duplex network ? I assume so because you are providing all inputs and outputs at the connector. Based on the network outside your board the direct connection between A/B and Y/Z could cause some signal degradation.

    At the moment I'm only guessing but would be grateful if you could provide me with a more detailed explanation.

    Thank you and best regards,

    Thomas 

  • Hello thomas,

    I changed tranciever and now i am getting datas but not logical :D i think i have echo problem. I should drive it full duplex probably.

    Thank You

  • Hello Erhan,

    because of the direct connection you have between the A/B bus and the Y/Z bus, the two failsafe resistor networks are in parallel and terminate the bus with 60 ohms. This will cause reflections on the bus.

    If you want to connect to a full-duplex bus, then you would have to remove the direct connection between your A/B and Y/Z ports.

    If you want to connect to a half-duplex bus, then you can connect the A/B lines to the Y/Z lines directly at the transceiver. Then you need only one failsafe resistor network.

    Regards, Thomas