Other Parts Discussed in Thread: LMH0307, LMH0344, LMH0302, LMH0346, LMH0303
Hi,
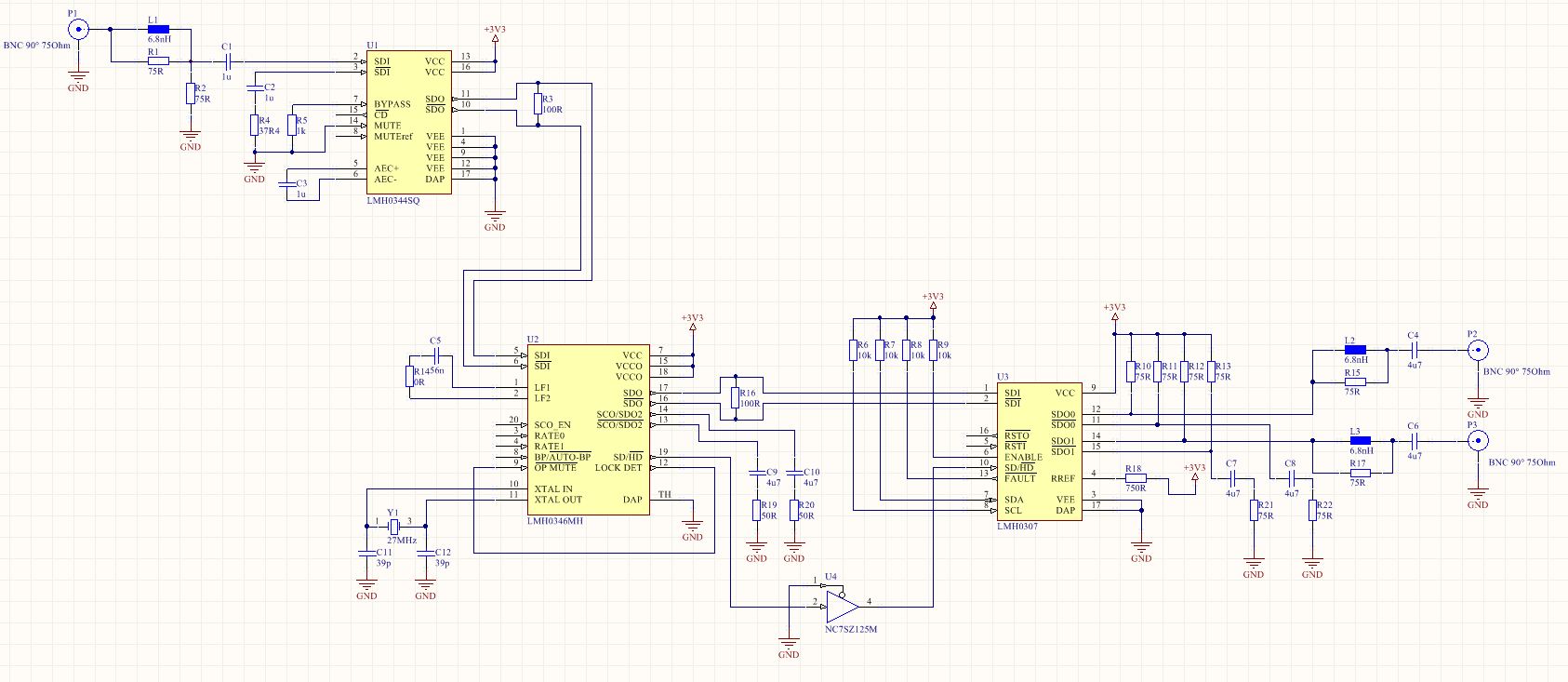
I want to design a 1:2 HD-SDI Videosplitter and I found the LMH0307 that could do the job.
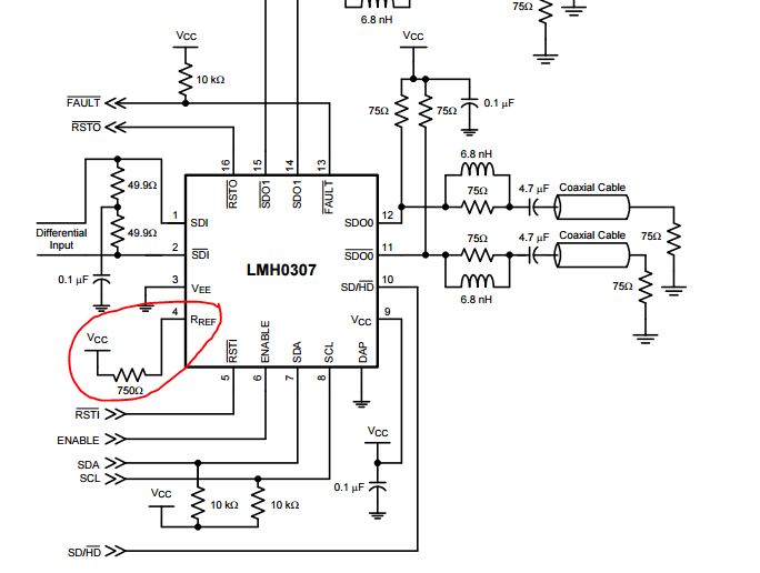
The LMH0307 has serial data complement input and outputs. For the HD-SDI Video there is no complement signal. How do I have to terminate these input and outputs?
Are there any additional components needed such as LMH0344 on the input and outputs? Or can the LMH0307 be used stand alone to build a splitter?
Thanks for your help.
Best regards
Patrick

