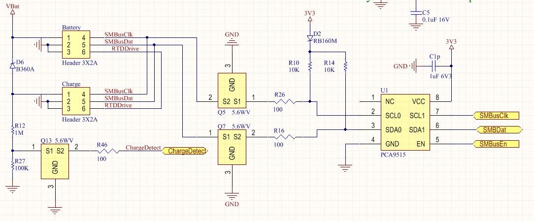
Other Parts Discussed in Thread: PCA9515B, PCA9515
I am using a PCA 9515B on an SMBus network. When Vcc = 0 (the node is powered off) the PCA9515B loads the bus enough so valid highs are only seen when the clock and data pins are both high. The datasheet states that the pins are high impedance when powered off and gives a maximum leakage current of 0.5uA. Has anyone else seen this behavior?
trace with PCA9515B
trace without PCA9515B

