This thread has been locked.

If you have a related question, please click the "Ask a related question" button in the top right corner. The newly created question will be automatically linked to this question.

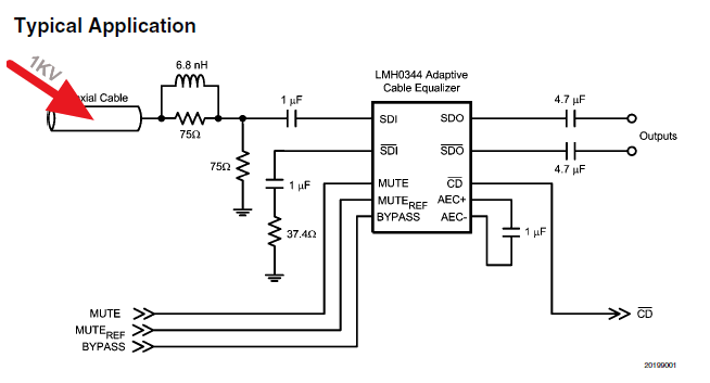
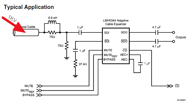
LMH0344 ESD Question.

Other Parts Discussed in Thread: LMH0344

Hi Expert,

We are doing the ESD testing. When we used 1KV into LMH3044 and the IC is damage. Do have the experience for it? Should we add any external TVS for it? Any recommend? Thanks!