This thread has been locked.

If you have a related question, please click the "Ask a related question" button in the top right corner. The newly created question will be automatically linked to this question.

ONET4201PA +0dBm optical eye diagram test fail.

Other Parts Discussed in Thread: ONET4201PA

Dear Sir:

I used ONET4201PA and have a issue that is test failure at optical +0dBm eye diagram.

Is that ONET4201PA spec can't meet 0dBm eye diagram test?

Compentitor is MNDSPEED M02050 which can pass 0dBm eye diagram test.

Attached file is MNDSPEED M02050 datasheet.

MNDSPEED M02050.pdf

Could you provide some solutions let us try to solve this issue?

Thank you so much.

Please check the picture below.

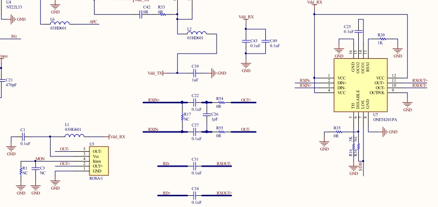
I provided the schematic below.