Other Parts Discussed in Thread: SN75176A, SN75176B
Hi Team,
Good day!
One of my customers faced an issue using our SN75176 for their RS485 communications.
Here’s the summary of the issue that they were encountering with the SN75176:
Master:
- · Baudrate: 115200
- · RE Pin: Tied to GND
- · DE Pin: Tied to VDD
Slave:
- · Baudrate: 115200
- · RE Pin: Controlled by MCU
- · DE Pin: Controlled by MCU
|
Master |
Slave |
Remarks |
|
SN75176A |
SN75176A |
Master cannot receive correctly from the slave.
Slave can receive data from the master correctly. |
|
SN75176B |
SN75176B |
Doesn’t communicate correctly. |
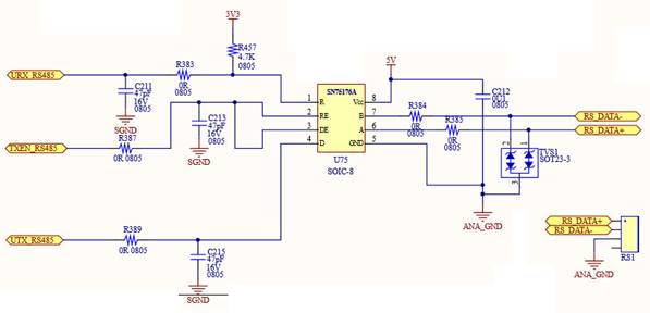
Here is also the schamtic of their master and slave:
Master
Slave
Please help advise on what can cause this issue?
Thanks!
Regards,
Alfred

