Other Parts Discussed in Thread: DP83620
Hi Team:
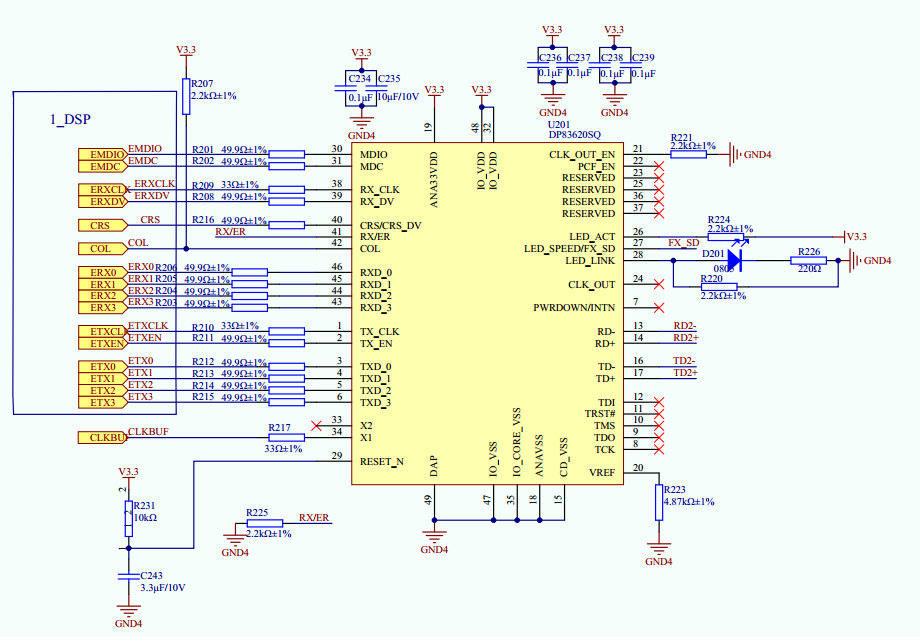
My customer do the EFT test on their power line. And they find the DP83620's register will change random which will casue the chip can't work.
After the software reset, the chip can become normal.
Could you tell me what will cause the internal register random change? Clock? Power?
