This thread has been locked.

If you have a related question, please click the "Ask a related question" button in the top right corner. The newly created question will be automatically linked to this question.

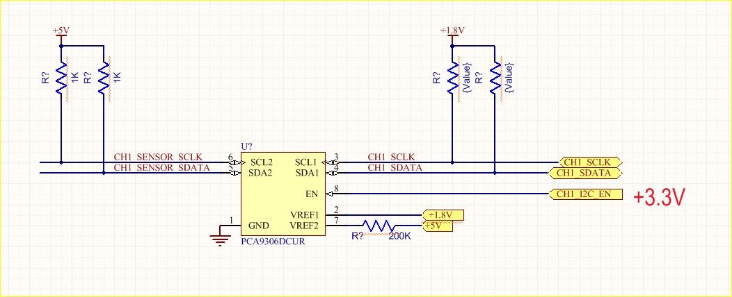
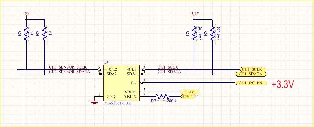
PCA9306: EN pin with 3.3V logic when VREF2 is connected to 5.5V?

Part Number: PCA9306

Hi,

Is it OK to drive the EN pin with 3.3V logic when VREF2 is connected to 5.5V?

Bob