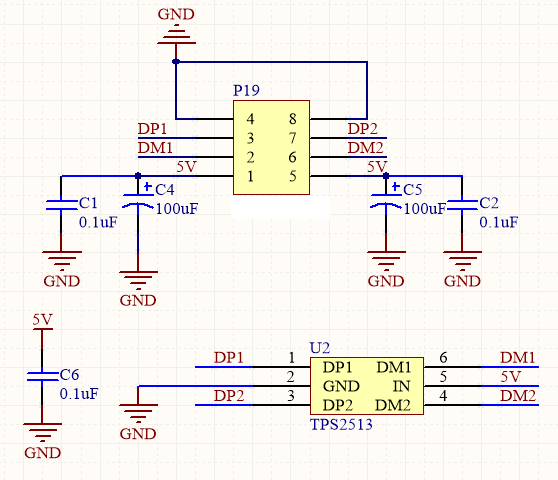
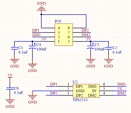
Part Number: TPS2513
I am using the following configuration.
I tested Samsung Galaxy S6. It was charging it. The current was about 1A, but it was not going higher. Also, the phone did not recognize it as a fast charger. I tried the iPhone too. Same story. How should I fix this issue.
Thanks
