Other Parts Discussed in Thread: THVD1550
Dears
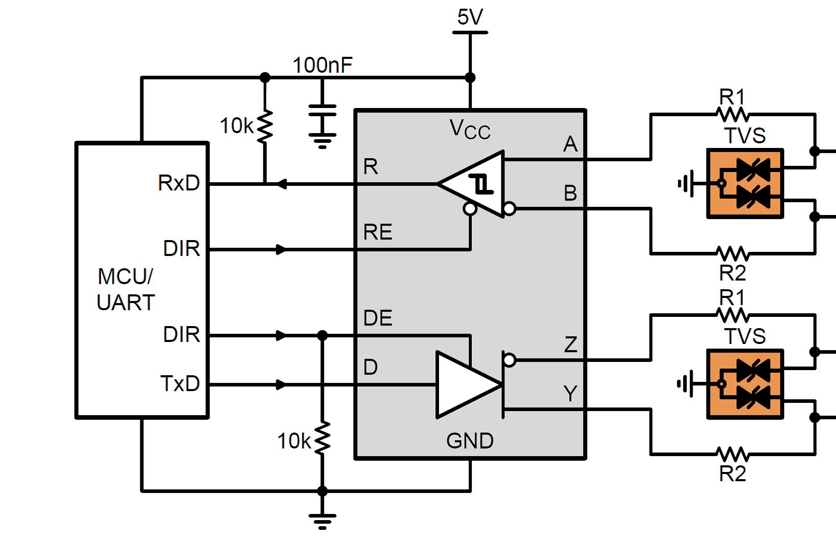
My new project use THVD1550 for RS422, should I add pull on pull down resistor for RS422.
If it need pull up pull down, should I add on TX , RX ?
or I only need to add pull up pull down on TX, thanks
This thread has been locked.
If you have a related question, please click the "Ask a related question" button in the top right corner. The newly created question will be automatically linked to this question.
Other Parts Discussed in Thread: THVD1550
Dears
My new project use THVD1550 for RS422, should I add pull on pull down resistor for RS422.
If it need pull up pull down, should I add on TX , RX ?
or I only need to add pull up pull down on TX, thanks