This thread has been locked.

If you have a related question, please click the "Ask a related question" button in the top right corner. The newly created question will be automatically linked to this question.

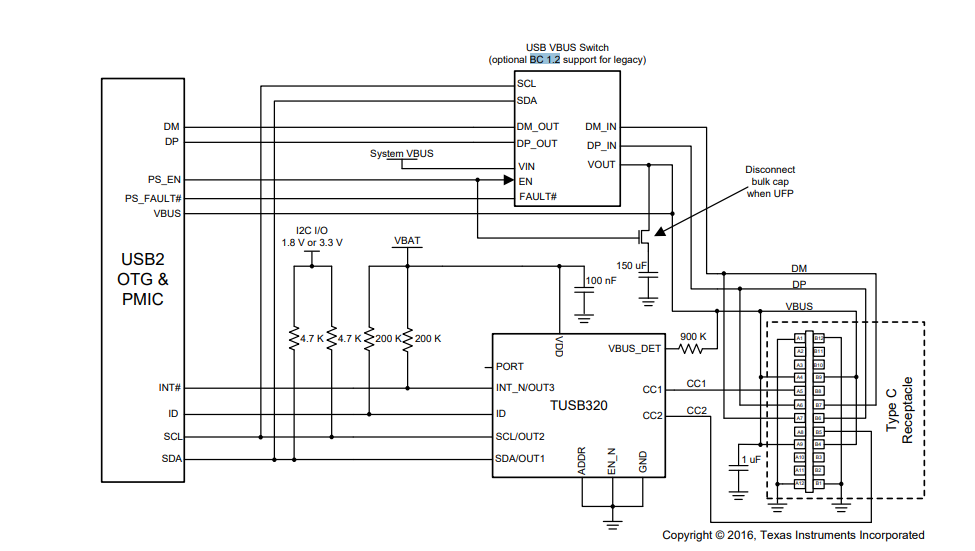
TUSB320: USB 2.0, USB 3 and BC 1.2 compatible source

Genius 17255 points
Part Number: TUSB320
Other Parts Discussed in Thread: BQ24392

Hi all

My customer wants to implement a USB 2.0, USB 3 and BC 1.2 compatible source.

Their accessory is using type-C on accessory side, and type-A on USB host (power source) side.

 

They would therefore limit current sinking at 2A or 3A maximum if Dedicated Charging Port is detected (D+ and D- lines short-circuited with 200 Ohms)

They would also limit current sinking at maximum 1.5A if Charging Downstream Port is detected and 500mA if Standard Port is detected.

What solution can you recommend ?

Best regards

Ue