Part Number: TUSB320EVM
Other Parts Discussed in Thread: TUSB320, TPS25910
Hi,
I am using TUSB320EVM for testing purpose. I am using it in DFP mode by setting the the switch position as follows.
I am connecting a charger adapter of 5V/2A on microAB port J6 via USB-A to Micro-B cable. On the other side on USB port C I am connecting mobile phone via USB type-c to USB type-c cable. As soon as I am connecting the Phone the ID pin goes low and LED D4 glows. Which enables the switch U2.
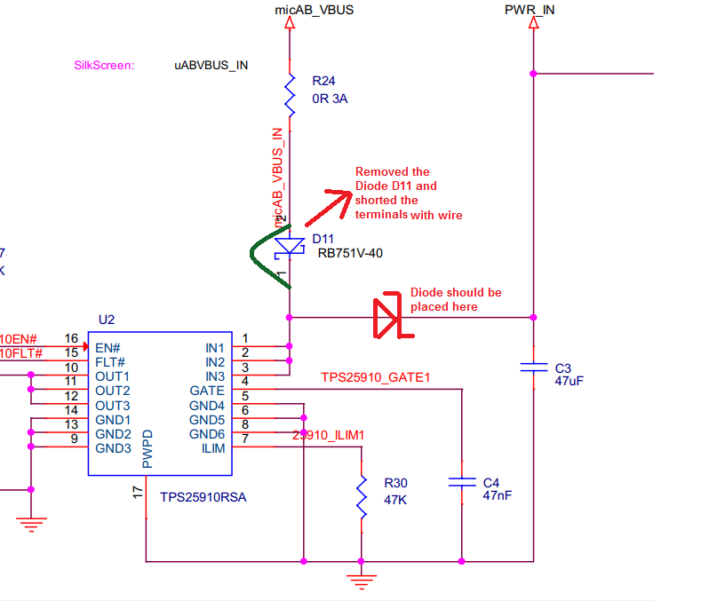
In my application I want mobile phone to get charged with the voltage on USB-C port. But it is not charging even though I am getting 4.5V on the USB-C VUBS line. Below is the block diagram.
Please let me know if I have missed any setting in the EVM which let me charge the mobile phone.
Regards,
Rineet



