Other Parts Discussed in Thread: AM5708
Hi
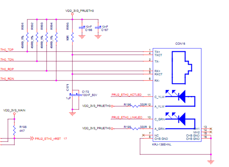
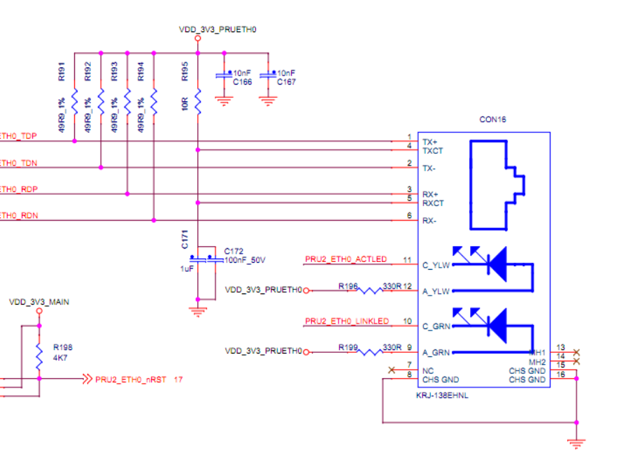
Ours custom board has two 100M pru-eths with TLK105L on AM5708 platform,the hardware design is the same as TI AM5728IDKEVM board.We found that when we power off the board without disconnect the twisted-pair cable connecting the PRU-ETH to the Swith ,the other board connecting to the Switch could not get IP address immediately.Then we did tests on TI AM5728IDKEVM board and we found this issue also happened. Therefore we think it may be a hardware problem of the hareware design or a problem of the TLK105L.
We wanted to make it clear the reason about this issue.
Hope for your replication.
Thank you.


