Part Number: TPS65988EVM
Hi Team,
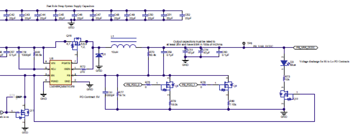
The schematic of user's guide is hard to see as the following.
Is there another file that shows TPS65988EVM schematic?
(page 43)
Best Regards,
Yaita
This thread has been locked.
If you have a related question, please click the "Ask a related question" button in the top right corner. The newly created question will be automatically linked to this question.
Hi Yaita-san,
Here is a larger image of the page you mention. I hope it is helpful.
Regards,
Scott
Hi Scott-san,
Thank you for your kind support.
Is there plan to modify the schematic of user's guide more clear?
It isn't good for customers to see the schematics partially between two files.
If you share all schematics of EVM in one file, that's fine too.
Best Regards,
Yaita
Hi Yaita-san,
I can add a full pdf schematic here. This is easier to work with.0268.ACS009A(001)_Sch.zip
Hi Scott-san,
I appreciate for your kind support.
It is helpful.
In addition, could you share full pdf schematic for TPS65987EVM?
Page 10 (Figure 6) is a little bit hard to see.
http://www.tij.co.jp/jp/lit/ug/slvubf3a/slvubf3a.pdf
Best Regards,
Yaita