Part Number: DP83822IF
Other Parts Discussed in Thread: AM3357, AMIC110, TLK105
Tool/software: TI-RTOS
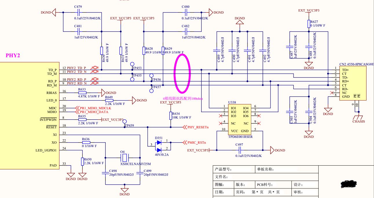
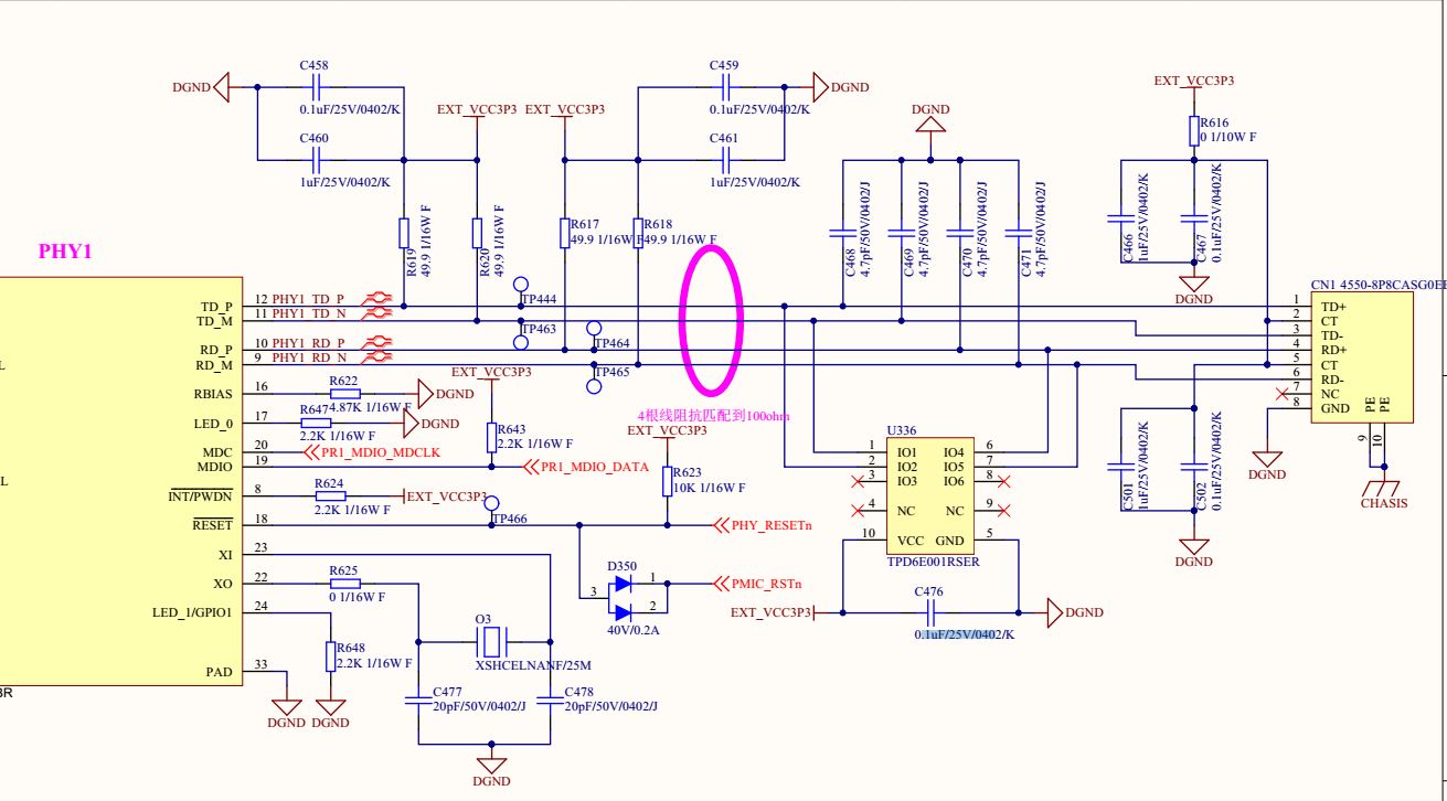
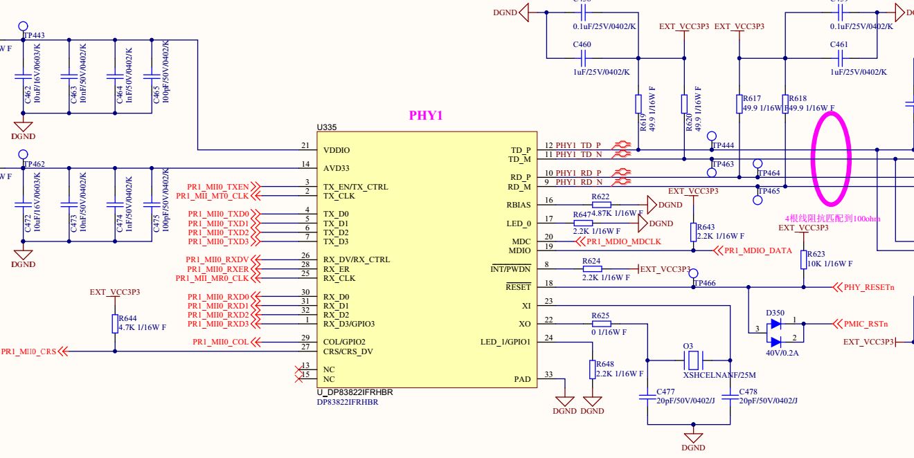
PHY1(Address is 1) is periodic communication error.PHY9(Address is 9) is normal.
The two phys have the same configuration except for the addresse.
PHY1-RX_DV
PHY1-RX_ER
Obviously, the output of these two pins is error.
This values is read from 0x467 and 0x468.You can konow the Hardware Bootstrap Configurations.

