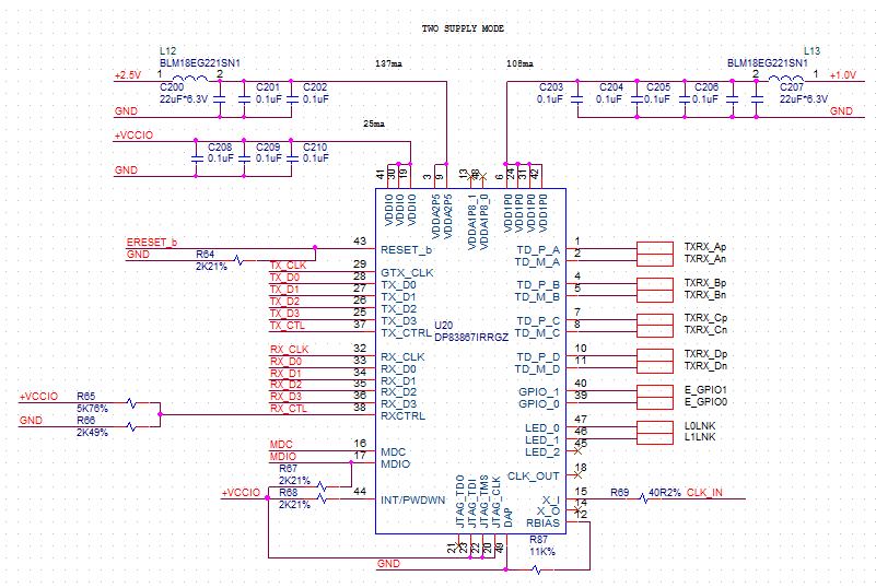
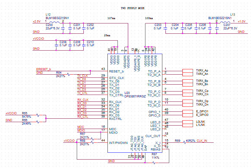
Part Number: DP83867IR
Tool/software: Linux
Good day! Can not get DP83867IR to 100 Mbps. It works only on 1000 Mbps. We can translate DP83867IR to 100 Mbps, but data exchange between DP83867IR and Zynq UltraScale + does not work.
I apologize for my English)