This thread has been locked.

If you have a related question, please click the "Ask a related question" button in the top right corner. The newly created question will be automatically linked to this question.

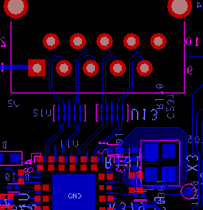
DP83867IR: Layout suggestion

Part Number: DP83867IR


Hi  Team 

currently we are traces  for RJ45 (with inbuilt magnetic) on same side  Without Via. 

I have following query 

1) Does  RJ45  connector  pins will behaves as  stub?

2) What is  should prefer putting via on signals and routing through bottom side (other side RJ45 is mounted) or routing currently it is .

Can you please  share me some documents/ links where  i can get idea what i should  prefer. When and why ?