Part Number: TDP142
I request a design review for TDP142.
and I check a configuration of below
Best Regards.
This thread has been locked.
If you have a related question, please click the "Ask a related question" button in the top right corner. The newly created question will be automatically linked to this question.
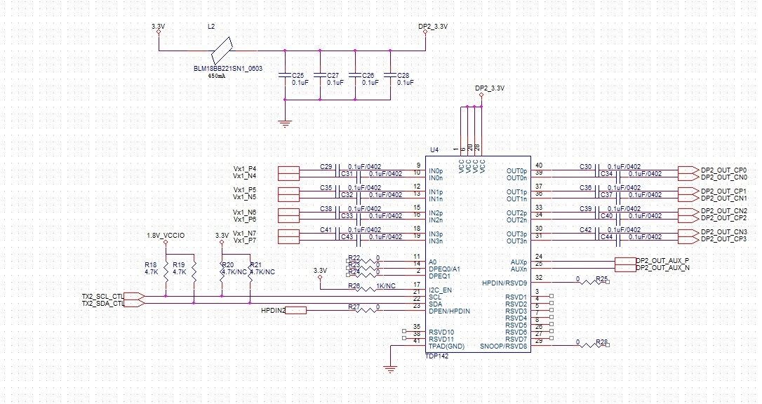
Part Number: TDP142
I request a design review for TDP142.
and I check a configuration of below
Best Regards.
Louis:
we will review and give feedback soon.
regards,
brian
Hi Louis,
You can reference this schematic checklist to review your design: https://www.ti.com/lit/an/slla463/slla463.pdf
I would recommend a bulky 4.7 uF or greater bulk capacitor on VCC. Additionally, the resistor on DPEN/HPDIN should be 10k.
Regards,
I.K.
Hi I.K.
Thanks for your support.
Hi Louis,
The resistor is more for current limiting.
If you are having issues with the device you can reference this FAQ to help with debugging: https://e2e.ti.com/support/interface/f/138/t/807658
Regards,
I.K.