Part Number: TCA9555
Hi Sir,
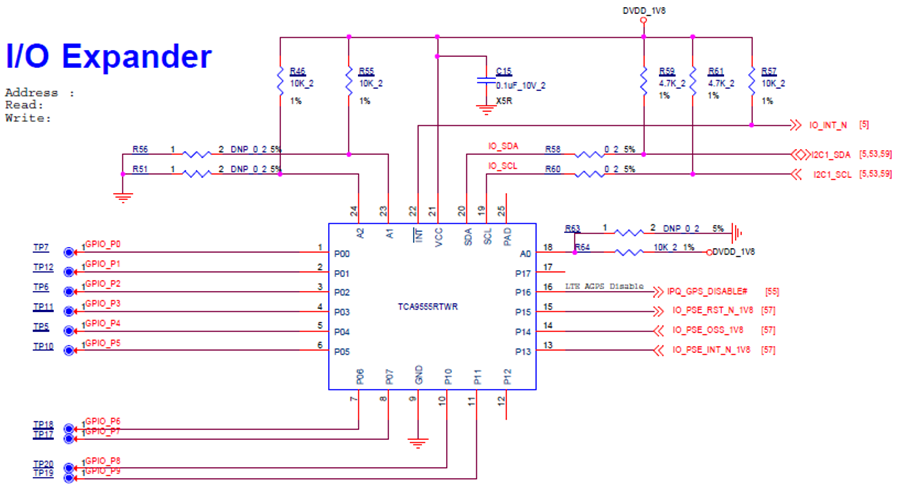
Could you please help on the TCA9555 schematic review as below?
The system CPU can't detect the TCA9555, please help on it.
Thanks
This thread has been locked.
If you have a related question, please click the "Ask a related question" button in the top right corner. The newly created question will be automatically linked to this question.
Part Number: TCA9555
Hi Sir,
Could you please help on the TCA9555 schematic review as below?
The system CPU can't detect the TCA9555, please help on it.
Thanks
Hi Anne,
This schematic looks OK to me, although typically I'd recommend tying unused ports like P12 and P17 high or low in order to minimize current consumption.
Since the CPU cannot detect the device, we should first verify that the I2C interface to the device is working as intended. Can you please capture the SDA and SCL waveforms on an oscilloscope so that we can verify the correct voltage amplitudes and timing as well as the correct read/write formatting and addressing?
Regards,
Max