Part Number: AM26C32
Other Parts Discussed in Thread: AM26LS31, AM26LS32AC, AM26C31
Hello,
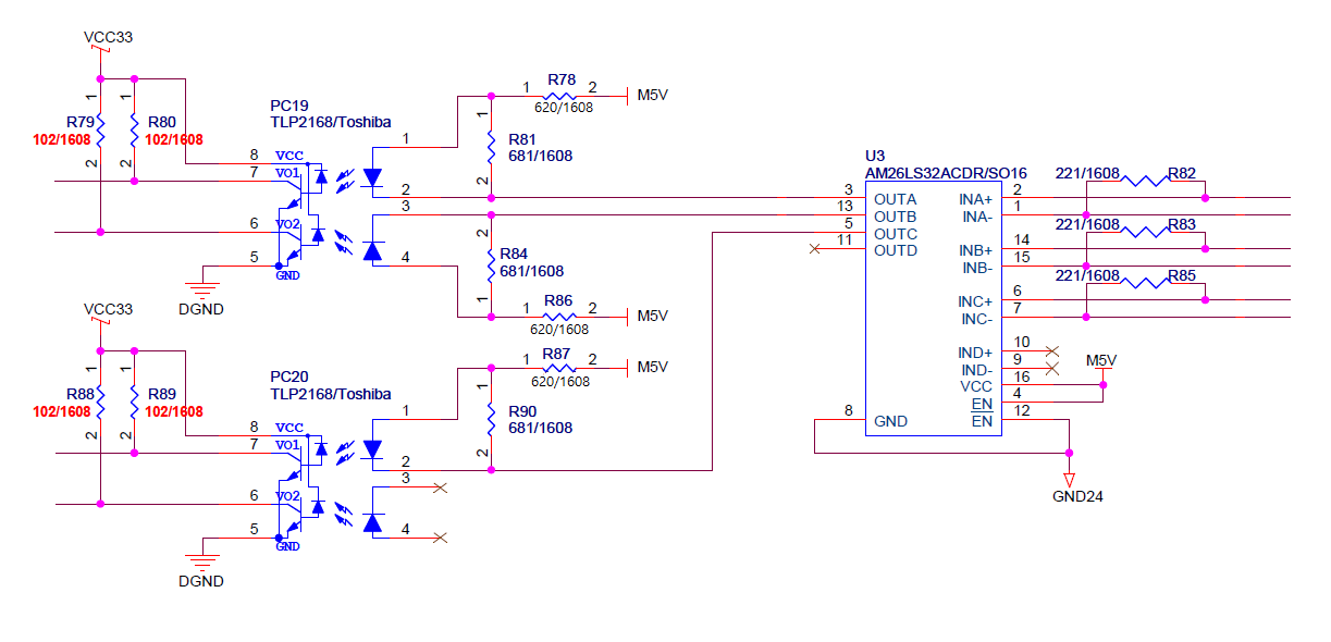
Our customer is using AM26C32IPWG4 and AM26C31IPW. He says that both devices' temperatures rise up to 50 degrees each. Can we please ask for your advice on what we can look into that may have caused the heating?
Thank you

