This thread has been locked.

If you have a related question, please click the "Ask a related question" button in the top right corner. The newly created question will be automatically linked to this question.

DP83822I: data lost when using "ping test"

Part Number: DP83822I


Hi team,

We have a problem when use "ping" for testing.

There would be around 4% data lost.

They used KSZ9031 before and changed to our DP83822, so they use same schematic of KSZ9031 with DP83822.

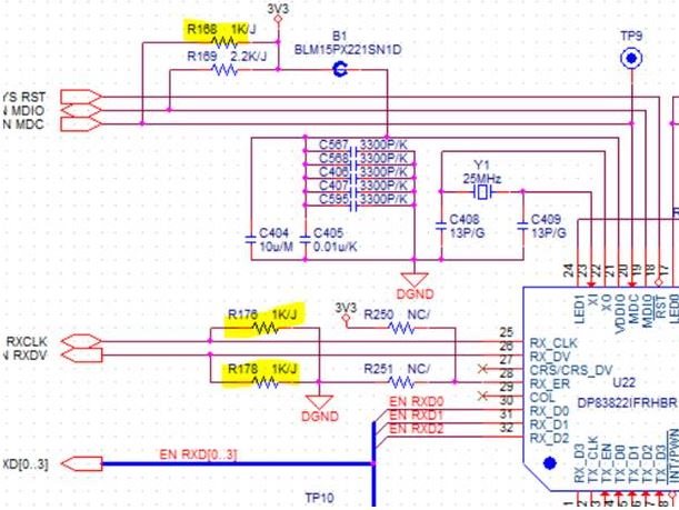
Could you please help to check if these three pull up/down resisters will cause this problem?

Thank you.

 

Best Regards,

Cindy

  • Hi Cindy,

    Do you know the purpose of these resistors highlighted that were used previously for the KSZ9031? Are they for strapping? You will need to ensure that the resistor values meet voltage threshold for the DP83822 straps 

    Thanks,

    Cecilia

  • Hi Cecilia,

    We removed these 3 resisters and didn't help on this case.

    Could you please also check the schematic if there's anything may cause this?

    I've mailed you the whole schematic.

    Thank you.

    Best,

    Cindy

  • Hi Cindy,

    Yes I can review the schematic for you. Can you please provide the register dump when this phenomenon occurs? Can you also explain what these resistors were for originally? 

    Thanks,

    Cecilia

  • Hi Cecilia,

    I've gave you the register dump when this phenomenon occurs.

    Did you find any mistake of their schematic?

    They just copy the design of ti_am572xevm so there's no reason of connecting those resisters.

    Thank you.

    Best Regards,

    Cindy

  • Hi Cindy

    How are you measuring the 4% data loss? Can you share the scope capture of the clock and data lines? Maybe there is a clue on if there is some sort of delay where the data is being lost. Is the data loss coming from the cable side or from the MAC side?

    I have reviewed the schematic and these are my comments: 

    Have you confirmed the clock from XI is okay? Have you ensured the crystal meets the required ppm? 

    What are the specs of the magnetics? Do they meet the requirements of the DP83822 with those external components (ie the 50ohm pullups and capacitors)

    Thanks,

    Cecilia