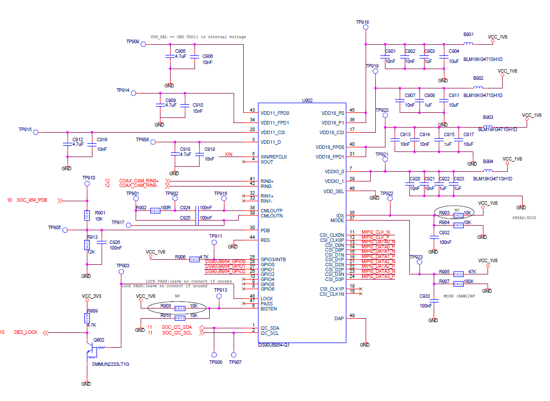
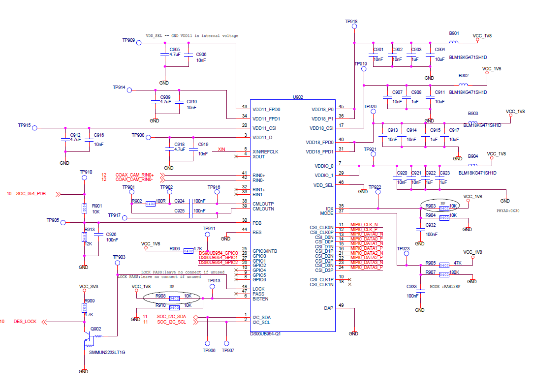
Part Number: DS90UB954-Q1
There is a PCBA, DS90UB954 and DS90UB953 can communicate , but SOC does not communicate with DS90UB954, the system doesn't work .
When I replaced the DS90UB954 on this board with a new DS90UB954, the error disappeared. I replaced the DS90UB954 on a good board,The good board doesn't work .
What causes this problem,ESD or others , we have four boards with this problem,How should I do
