This thread has been locked.

If you have a related question, please click the "Ask a related question" button in the top right corner. The newly created question will be automatically linked to this question.

loop current output (convert 0-1V to 0-20mA)

Other Parts Discussed in Thread: XTR111, XTR305, LM27761, LM7705

loop current output (convert 0-1V to 0-20mA)

My requirements:

- best all in single IC

- Single supply (+24V)

- intput signal (0-1V to common GND)

- ouput current from high rail to common GND

  • Hi ,

    Propose XTR111 per your design requirements. Enclosed is the Tina simulation. If you have questions, please let us know. 

    /cfs-file/__key/communityserver-discussions-components-files/138/XTR111_5F00_0_2D00_1V_5F00_to_5F00_4_2D00_20mA.TSC

    Best,

    Raymond

  • Thank you, that's exactly what I was looking for,

    XTR111 it looks very good circuit and the advantage is the minimum of external components

    but I have a few questions:

    - about pin SET (R set) : at this pin mirroring actual measure current loop? or only mirroring Vin?I want to clarify how the SET pin works. If Vin = 1V and Rload not connected, what will be on the SET pin? I would also need feedback from the current.

    - At the same time I would also need a voltage converter from 0-1V to 0-10V in one IC. I saw in the datasheet that if I connect Rset with Rload, it will switch to voltage output mode. However, this would require an additional external electronic switch, and the disadvantage is that Vin only supports 0-10V in this mode, which requires additional amplifiers from the DAC.

    While looking at it, I also came across the XTR305 circuit. At first I liked it very much, but I found the big disadvantages of requiring:
    - dual supply (I have no place on PCB)
    - when switching U, I mode the connection needs to be changed or not?
    - my SMT assembly https://jlcpcb.com/parts does not have it in stock (probably not very used. For example XTR111 have in stock)

    conclusion:
    I would very much like to use the XTR305, but so far it has brought me shortcomings.
    Can't advise me on an IC that doesn't have the above shortcomings?

  • I marked the case as resolved, but I will be happy if you continue to answer other questions.

    Thanks

  • Hi Michal,

    - about pin SET (R set) : at this pin mirroring actual measure current loop? or only mirroring Vin?I want to clarify how the SET pin works. If Vin = 1V and Rload not connected, what will be on the SET pin? I would also need feedback from the current.

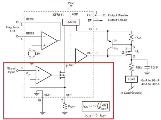
    XTR111 is V-to-I converter with current mirror circuit driving above the feedback circuit, see the attached image in red. So this is precision V2I converter with voltage feedback above Rset. The mirror circuit will duplicate the driving current (left branch) and source as needed at the Rload on the right branch. If Rload is missing (similar to infinitive resistance), and it will only affect the right current mirror branch, where the output pin is likely pulled up to rail voltage without load. 

    - At the same time I would also need a voltage converter from 0-1V to 0-10V in one IC. I saw in the datasheet that if I connect Rset with Rload, it will switch to voltage output mode. However, this would require an additional external electronic switch, and the disadvantage is that Vin only supports 0-10V in this mode, which requires additional amplifiers from the DAC.

    While looking at it, I also came across the XTR305 circuit. At first I liked it very much, but I found the big disadvantages of requiring:

    - dual supply (I have no place on PCB)
    - when switching U, I mode the connection needs to be changed or not?
    - my SMT assembly https://jlcpcb.com/parts does not have it in stock (probably not very used. For example XTR111 have in stock)

    conclusion:

    I would very much like to use the XTR305, but so far it has brought me shortcomings.
    Can't advise me on an IC that doesn't have the above shortcomings?

    XTR305 has both Current and Voltage Output mode. In current mode as in Figure 36, it  has the exact driving mechanism as XTR111. The current feedback feature is used only in Voltage Output mode, see Figure 35. 

    Please let me know what you prefer, I will see if it will work for you. Based on Figure 36, XTR305 should be able to get what you want based on the current transfer function, where Vref=0 and Ros = 0. 

    Best,

    Raymond

  • ok i understand everything.
    I thought that if I could use the XTR305 circuit to use the current mode as well as the voltage mode (I would switch between the modes by changing M1, M2), without changing the hardware connection

    my idea of using this circuit is in the picture.
    I assume that this will be a universal connection without the need to change the values of the resistances when switching modes.
    if not, the XTR305 circuit is not relevant to me.

    Maybe in the future you will come up with a new similar circuit and I will immediately deploy it in my projects.

    It is really a great pity to need dual supply, it will incredibly complicate the whole project.

  • It is confirmed that XTR305 does require dual power rails to work, but the power rails can be asymmetric supply voltages, such as +24V and -5Vdc.

    We have LM7705 Low-Noise Negative Bias Generator (charge pump inverter), unfortunately it can only regulate approx. -0.232V. However, from the similar switched capacitor charge pump technology, please take a look at LM27761. It can regulate -5V at 100mA from positive supply voltage. 

    XTR305 datasheet indicates this power requirements. If M2=High, XTR305 is operating in CC mode. If M1=M2=Low, then it is operating in CV mode. 

    Best,

    Raymond

  • It is confirmed that XTR305 does require dual power rails to work, but the power rails can be asymmetric supply voltages, such as +24V and -5Vdc.

    We have LM7705 Low-Noise Negative Bias Generator (charge pump inverter), unfortunately it can only regulate approx. -0.232V. However, from the similar switched capacitor charge pump technology, please take a look at LM27761. It can regulate -5V at 100mA from positive supply voltage. 

    XTR305 datasheet indicates this power requirements. If M2=High, XTR305 is operating in CC mode. If M1=M2=Low, then it is operating in CV mode. 

    Best,

    Raymond

  • that's nice of you.
    yes I probably mixed M1, M2, but that's not essential.
    I know how to produce a negative supply voltage, but it takes up space on the PCB, I don't like to put unnecessary circuits in the project.
    I like simple things.

    Let's take this into account if I also put a negative supply voltage in some other project.
    But you did not answer these questions about my scheme XTR305:
    1. Can I connect the pins together: Imon and IAout? (as in my scheme)
    2. Can I use my circuit as a universal circuit for both CC and CV, without changing the values of the resistors Rset and Rgain?
    3. Will it work like this?
    4. What values do I have with the resistors Rset and Rgain to get the input and monitoring voltages 0-1V for both CC and CV?
    5. According to your drawings in the datasheet I don't know what is the purpose of the Ros resistor connected to Vref? Does it have to be there?

    Thanks

  • Hi Michal,

    I wasn't sure that you are committed to the design, and that is why I did not look into your questions.

    1. Can I connect the pins together: Imon and IAout? (as in my scheme)


    2. Can I use my circuit as a universal circuit for both CC and CV, without changing the values of the resistors Rset and Rgain?

    You can do CC or CV, but not both (if you feed back current, you will vary V and R or vice versa). If you set Vref=0 and Rox = Open, Vout and Iout transfer function will behave independent with Vin/Rset in common. 

      

    3. Will it work like this? 

    It looks right as shown in Figure 35. 

    4. What values do I have with the resistors Rset and Rgain to get the input and monitoring voltages 0-1V for both CC and CV?

    Rset = 500 Ohm is derived from Iout transfer function. Rgain = 10 kOhm is derived from Vout transfer function.


    5. According to your drawings in the datasheet I don't know what is the purpose of the Ros resistor connected to Vref? Does it have to be there?

    It is used to create Vin other than 0-1V or other input options. 

    Best,

    Raymond

  • Hi Michal,

    We haven't heard from you in a while. We hope the issue was resolved. Closing this thread now. Reply to re-open if you have any additional questions.