Part Number: SN65HVD30
Hi,
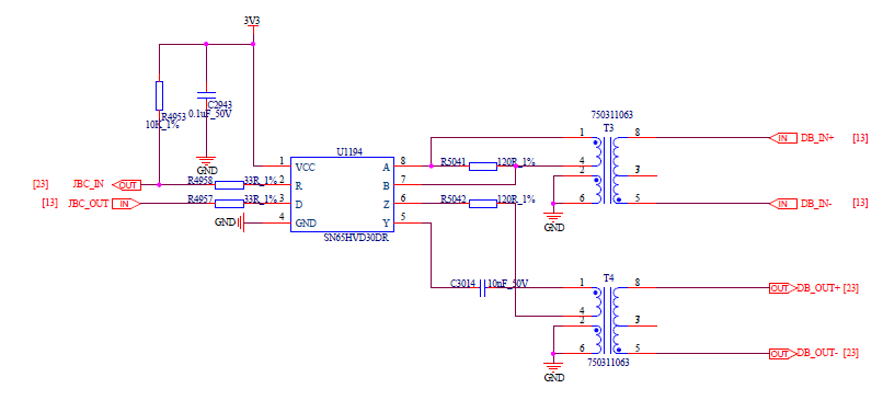
Please find the master and slave schematic based on SN65HVD30 in the below.
Master:
Slave:
Issue:
Comparing to design without transformer, the signal output at T4 from master attenuate obviously with no load.
Output signal tested with transformer:
Question:
1.Any suggestion to improve for the schematic?
2.Transformer is desinged for isolation and the output should be +/-1.5V AC. The signal tested directly at Z/Y pin is correct. What should be taked into consideration for adding an transformer here?
Best Regards,
Tess Chen


