Part Number: TCA9803
Hi,
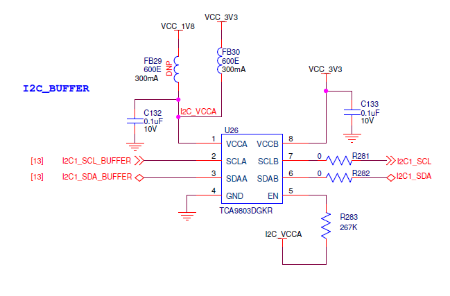
In our design we have consider I2C buffer from TI part TCA9803.
We understood from the datasheet the operating frequency is 400KHz.
In our case we may need to run upto 3MHz for I2C bus.
The TCA9803 will support up to 3MHz ?? If not support could you please suggest TI equivalent alternate buffer with higher speed .
Thanks and Regards,
Arumugam.P
