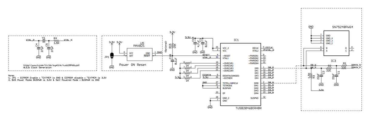
Part Number: TUSB2046B
Hi,
We designed a USB HUB with TUSB2046. When I connect the device to the computer it is showing device descriptor failed.
Crystal: ABL-6.00MHZ-B2
Power on Reset IC: MAX821-->set to 1ms
Schematics for your reference
This thread has been locked.
If you have a related question, please click the "Ask a related question" button in the top right corner. The newly created question will be automatically linked to this question.
Part Number: TUSB2046B
Hi,
We designed a USB HUB with TUSB2046. When I connect the device to the computer it is showing device descriptor failed.
Crystal: ABL-6.00MHZ-B2
Power on Reset IC: MAX821-->set to 1ms
Schematics for your reference