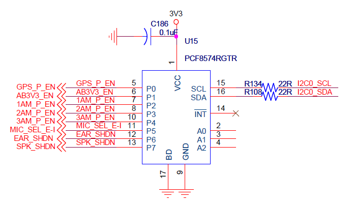
Part Number: PCF8574
Hi Team,
Will there be any problem if A0, A1, A2 all floating?
Is there any influence to I2C Address?
Thanks and best regards,
Jamie
This thread has been locked.
If you have a related question, please click the "Ask a related question" button in the top right corner. The newly created question will be automatically linked to this question.
Part Number: PCF8574
Hi Team,
Will there be any problem if A0, A1, A2 all floating?
Is there any influence to I2C Address?
Thanks and best regards,
Jamie